Time:2022-10-11 Click:967
概括

彭博社的美国版上周发表了一篇有趣的文章,强调了加密货币在第三季度的显着表现。Cross Asset Markets 编辑 Joanna Ossinger 指出比特币 ( BTC-USD ) 的相对稳定性和以太坊 ( ETH-USD ) 的逆转与MSCI ( ACWI ) 全县股票指数和彭博总回报全球债券指数的回落相比。

这篇文章的两个要点是美国国债收益率在加密领域发挥的关键作用,以及以太坊如何为该行业提供带领地位。下面的文章对这两点进行了扩展,着眼于未来的第四节。
回顾过去,以太坊平台上的 Merge 是顺利实施的。合并将以太坊从其能源密集型工作证明共识机制转变为一种对 ESG 友好的股权证明方法,以保护和传播其区块链。这一变化可能允许额外的机构投资。QCP Capital 的 Darius Sit 给彭博社以下颜色:
以太坊合并是 2022 年第三季度的一个强有力的叙述……尽管我们看到合并后价格下跌,但这一分水岭事件的成功对该领域来说是个好兆头。
Crypto Notable Quarterly Performer With Bitcoin Ewing Higher,bloomberg.com,2022 年 9 月 29 日(以上链接)
考虑下图中以太坊第三季度的价格走势。它们似乎与比特币和对利率敏感的纳斯达克综合指数相关,但在 7 月和 8 月主要测试网上的成功实践合并期间,它们的积极性要大得多。另请注意,The Merge 经常被预测的“推销新闻效应”似乎确实在 9 月中旬上演。

但是从这里到哪里?首先,从监管的角度来看,以太坊远离工作量证明的重要性怎么强调都不为过。白宫最近要求行政部门机构发布数字资产报告,呼吁尽量减少加密资产的温室气体排放。如果通过 DOE 效率要求采取的行动不够充分,它甚至建议禁止工作量证明。
考虑监管如何直接影响两大数字资产。与以太坊相比,比特币具有微小但差异化的优势,因为它不受证券监管的直接影响。这是因为比特币没有从最初的分发硬币中受益的知名的发起人。
但从 ESG 的角度来看,以太坊更具弹性,因为它的能源使用量很小。越来越多的比特币采矿使用可再生能源,有助于电网稳定并鼓励新的风能和太阳能项目。但许多美国立法者和监管机构表示,比特币不断增长的能源使用存在更广泛的问题,并质疑该网络的相对社会利益。任何针对矿工的监管行动都可能对基础代币价格产生负面影响,正如去年中国打击采矿业期间所看到的那样。
以太坊也可能受益于其下一步的发展。在接下来的六个月中,该平台应该会进行一次清理升级,其中包括 The Merge 的最后一个关键要素之一,即允许从新实施的质押机制中退出。虽然有变通办法和衍生工具,但在实施此日期不确定的升级之前,目前无法从该机制中撤回任何被质押的以太坊。
启用提款消除了卡尔达诺(ADA-USD)等竞争对手的当前话题,这些竞争对手拥有更长期、功能齐全的质押协议。但更重要的是,允许提款最终应该会导致某种程度的赌注复兴。一旦机构得到保证的流动性条款,人们对以太坊的兴趣就会增加。然后,该平台将在一定程度上受到监管,并提供通过质押安全获取有意义收益的选项。

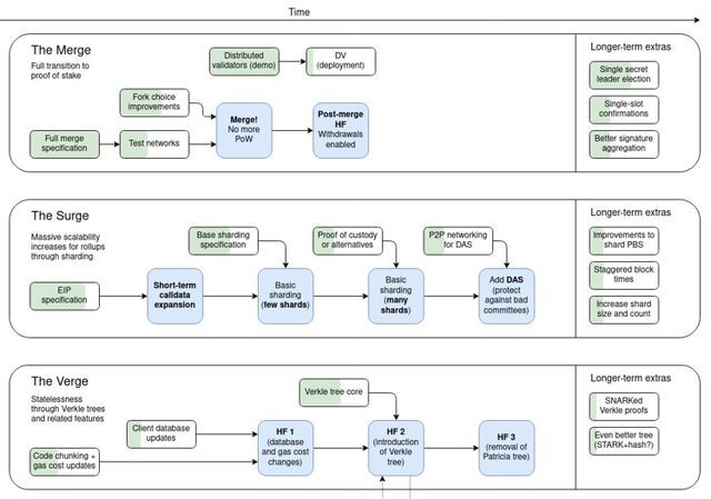
虽然在各种测试网上实施合并并非没有困难,但以太坊主网上的合并基本上没有问题。这让人相信接下来的两个主要里程碑,即 The Surge 和 The Verge,也可以有效地实施。这并不是说这个过程会很快,开发人员有一些迹象表明,由于实际和技术原因,这个过程会变慢。
但是每六个月左右,我们就会看到一些改进建议的实施,代表着迈向里程碑的步骤。Surge 特别重要,因为它带来了分片,这增加了平台的可扩展性和每秒事务的容量。Verge 将减少权益证明机制的繁琐性,并可能导致去中心化程度的提高,这是数字资产价值的支柱。

上图显示了随着时间的推移,比特币(橙色)、以太坊(蓝色)和山寨币组合(绿色)的加密空间总市值的百分比。尽管并非没有波动,但以太坊应该继续占据市场份额并为该行业提供带领地位。开发升级和测试的转轮为明年提供了建设性的价格环境。Venn Link Partners Pte 的 Cici Lu 在彭博文章中解释道:
虽然价格低迷,但加密生态系统实际上正在蓬勃发展......开发人员正在专注于构建技术。
Crypto Notable Quarterly Performer With Bitcoin Ewing Higher,bloomberg.com,2022 年 9 月 29 日(以上链接)
利率:大重置
与这一发展趋势相反的是利率和通胀为重点的美国暂时收紧政策。今年第二季度尤其如此。回想一下,较高的利率会降低长期押注的吸引力,而之前的宽松货币政策支持资产定价,包括数字资产定价。
由于利率预期大幅重置,今年第二季度对更广泛的技术市场和加密领域造成了主要痛苦。考虑一下纳斯达克 3000 点的跌幅和比特币在短短三个月内从 44,000 美元跌至目前的水平。

在 FOMC 6 月会议发布的经济预测摘要中,我们可以看到今年利率预期转变的最大部分。中位参与者将他们的预期从接近 2% 的 2022 年底目标利率大幅调整为超过 3.5%。
下面的虚线代表 3 月会议的预测,阴影区域是 6 月会议时的预测;右边的比例是做出特定预测的成员数量,即两个会议的点图的图表视图。最重要的是,在本季度,股票、债券和加密市场都在观察、接受和定价这种新的利率范式。

未来的数字资产
Oanda Corp. 的 Edward Moya 在 Bloomberg 的文章中描述了当前对利率和加密资产的短期思考。
华尔街似乎认为加密货币已接近底部,一旦美国国债收益率达到顶峰,加密货币将成为一种有吸引力的多元化策略。
Crypto Notable Quarterly Performer With Bitcoin Ewing Higher,bloomberg.com,2022 年 9 月 29 日(以上链接)
市场参与者越来越多的看法是,曾经措手不及的美联储现在已经赶上了通胀之战。FOMC 在过去三届会议上的历史性行动现在可能实际上被证明过于强硬,因为政策效果存在一些滞后。由于联邦基金利率将在年底前超过 4%,远高于长期中性利率,市场有一些希望,即最糟糕的加息现在已计入风险资产。换句话说,当前和预期的加息被认为足以减少整个经济的需求,从而扭转根深蒂固的价格增长。
请注意,在最近的 FOMC 点状图中,成员对明年联邦基金利率的预期低于 5% 。

然而,最近的 CPI 和 PCE 报告均显示能源价格高企且根深蒂固,食品价格增长持续加速,核心通胀率目前出人意料地居高不下。随着本周欧佩克决定减产,美国天然气价格下跌可能会逆转。鉴于美国对俄罗斯天然气和石油出口的政策,能源价格将在未来六个月内稳定存在很大的不确定性。可以在这里找到国际能源署关于预计 2023 年天然气供应紧张的简短而详细的文章。
如果通胀没有回落,持续的负实际利率可能会导致超出当前预期的进一步紧缩,这可能导致科技和加密资产再次出现有意义的修正。此外,我承认今年在通胀方面犯了错误,并对美联储的强硬言论和一再有意义的行动感到惊讶。综上所述,我们有充分的理由认为美国国债收益率即将达到峰值,因为美联储之前的大量加息可能会逆转通胀趋势。
在加密行业你想抓住下一波牛市机会你得有一个优质圈子,大家就能抱团取暖,保持洞察力。如果只是你一个人,四顾茫然,发现一个人都没有,想在这个行业里面坚持下来其实是很难的。
想抱团取暖,或者有疑惑的,欢迎加入我们——公众号:币然之路
感谢阅读,我们下期再见!