Time:2023-08-01 Click:197
原文标题:《One Giant Step Towards「Settle Down」》
原文作者:JX,OFR 合伙人
做了两张 Meme 图来代表我 EthCC 的最直观参会感受,差不多也反映了行业现状:
加密 VC 的数量太多,以至于某私募轮超过 1 B 估值的独角兽项目举办的 Side event 施行了「VC 不得入内「的政策,很遗憾,这些场次狗是可以入场的。因此,VC 不如…..
几乎所有半年前开始做应用的项目,不管是游戏,NFT 还是 Social 纷纷表示自己开始做底层,是 Infra 并且每个毛孔都用了 ZK,非常丝滑,不信你来做一下我们新的奥德赛。


中间件赛道的龙头老大 Chainlink 在 Oracle 赛道之后,于 7 月 20 号的 EthCC 大会期间宣布了进军跨链方向,其跨链互换协议 CCIP 正式开启并支持以太坊的测试网和四个主流 EVM L2 链的测试网。但有趣的是这个版本没有叫测试网或者 Beta 版本,而是称作主网早期访问阶段(Mainnet Early Access phase),一些语言的艺术自行体会一下。

Layerzero 的结构图:

Router;Validator 和 Network 对应 on/off ramp。Chain A,ChainB 分别对应两个 token pool。
两者主要的跨链架构几乎可以一一对应,不同的是 Chainlink 的 CCIP 多加了一层 Rust 实现的 Chainlink 合约和独立节点来独立审核跨链交易,更重要的是 Layerzero 底层用的 Oracle 目前是 Chainlink。
这种操作用最新流行的说法,可以看作是 Chainlink 把 Layerzero 给「封装」(enshrined) 了。
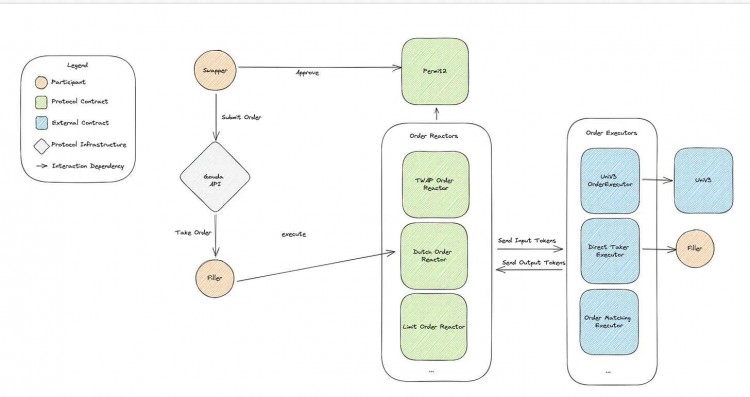
Uniswap 团队在 Token 赋能上有多缓慢,在产品创新方面就有多积极,继 6 月份刚刚公布 Uniswap V4 的产品方案后, 7 月 17 日再次推出了新产品 Uniswap X。两者的关系打个不甚恰当的比方,Uniswap V4 像是苹果发布新一代 iPhone,前序产品是 Uni V3,而 Uniswap X 是苹果发布的新产品线类似 iPad。

1inch 这种的交易聚合器,也可以是做市商或者个人,甚至是 MEV 的 Searcher。这样一来,由于竞价机制的存在,交易者可能的 MEV 损失将会在竞价过程中被弥补,所以 MEV 价值会被内化(internalizes)。
这种解耦 (Decouple) 系统组件以降低核心系统复杂度 (Complexity) 的理念也同样是 Uniswap V4 的精髓,Uni V4 将流动性池的建立权限从核心系统解耦为一个新的角色 Hook,由 Hook 来定义流动性池个性化的规则,从而在满足用户灵活需求的同时,保持核心系统的稳定性。
同样的系统设计逻辑也是以太坊在 Rollup-centric 路线图中,在逐步将交易可拓展性放到各类 Rollup 的 L2 的设计思想,并在继续解耦数据可用性 (Data Availablility) 等,这也给了大量 L2 和 DA 项目的诞生空间。
当然 Uniswap X 还带来了诸如荷兰式拍卖订单,跨链交易,Permit 2 的交易费用优化模块等提升用户交易体验的重要功能性改善。另外值得一提的是,Uniswap X 将元交易对象定义为 signed order,为 intents 为中心的链上交易模型定下了基调。
· Bybit 孵化的 Mantle 上线 Alpha Mainnet
· O( 1) Labs 为 OP Stack 提出 的 Zero Knowledge Proof 方案被选中
· 继 OP Stack 和 Arbitrum Orbit 之后,Starknet 也发布了自己的 Starknet Appchains
从 2020 年左右,以太坊 Rollup-Centric 路线图确立开始,就基本可以预见以太坊模块化的趋势。这种以 Rollup 来承担交易负荷,拆解全能 (Monolithic) 链功能组件,分配到模块化链体系的以太坊扩容方式,被 Vitalik 称之为以太坊的终局 (Endgame)。(随后终局这个词也成为 Web3 热词,被频繁重复使用,如 MakerDao)

以太坊未来将不仅是作为一条链或者 L1 来存在,而是一个具有很强安全性的 DA 层和共识层解决方案存在,正如 Bankless 创始人 Ryan 如下所说「以太坊主链不是对用户的,而是面向链的」,更具体的说,是面向不同的 Rollups 和 Raas 平台的。

在模块化世界中,不再简单区分是 L1,L2,或者 L3 这种分形扩容(Fractal Scaling);而是各种执行层,DA 层和共识层的排列组合:

Celestia 为中心视角的模块化生态
而区块链基础设施的建设者的重心未来也将从卷各式各样的 L2,到模块化区块链的各个组件,从一年来 Modular Summit 的演讲者变化可以看出:更去中心化的排序器,更快的执行层,适配不同类型应用 Rollup 的框架等等。

此外,本次 EthCC 大会上新发布的内容还有很多,比如 Lens V2 和 Gnosis Card 等等,由于大会重点仍然在基础设施上,因此本篇不做过多赘述。

EthCC 最大的 Side Event 之一 Modular Summit 有一整天的时间在讨论 PBS(Proposer-builder separation),也是个老生常谈的话题了。以太坊基金会的R&D 路线图可以概括为以下的心形图,分为 in-protocol 和 out-protocol 两个大的类别。具体内容稍复杂,只能以后再专门写文章解释了。

畅想未来的最后,我们来回顾一下「昨天」,在 2022 年的 EthCC 大会上,Vitalik 对以太坊的期望是能够最终「Settle Down」,即以太坊实现系统兼容性增强,复杂度下降,最终平衡而稳定长久运行的状态。如果如 Vitalik 所说,去年的以太坊处在爬陡坡的起点,那么今年来看,以太坊已经向着顶点迈进了一大步。

Cosmos 的?站出来)
Related Links:
https://vitalik.ca/general/2021/12/06/endgame.html
https://rainandcoffee.substack.com/p/the-modular-world
https://modularmedia.substack.com/p/modular-summit-2023-recap
https://www.stackup.sh/blog/understanding-aggregators-in-erc-4337
https://eprint.iacr.org/2019/1021.pdf
https://twitter.com/Louissongyz/status/1653770344694415362
https://eprint.iacr.org/2021/529
https://www.alexbeckett.xyz/stateless-rollups/
https://github.com/flashbots/pm/issues/98
https://medium.com/fourpillars/mev-burn-roadmap-after-pbs-8867d5 3 ae 25
原文链接