Time:2023-02-15 Click:2575
诗人罗伯特·弗罗斯特的作品《未选择的路》,其中充满哲学奥义的一句是:林中有两条路,我选择了人迹罕至的那一条。
数字藏品这片丛林的岔路口,腾讯幻核选择了关停,阿里蚂蚁选择深耕。
2022 年 9 月 8 日,鲸探上线了“实体定制”功能,允许用户对部分藏品定制成衍生实物。可定制的实物为 T 恤和装饰画两种,用户只需在鲸探 APP 中找到带有“实物定制”标记的藏品,选择付费定制为 T 恤或装饰画,并进行边框材料和尺寸选择,工期为 1-3 天。
2022 年 12 月 25 日,鲸探加快在元宇宙方面的探索,升级数字藏品展馆,上线元宇宙“空间”功能,支持藏家选择地块并将个人藏品展示厅放入地块承载的虚拟展厅中,用户可通过增加展品数量和与其他用户参观交互。
2023 年 1 月 10 日,鲸探携手上市公司风语筑发布公告,双方将围绕鲸探平台元宇宙空间“鲸探展馆”,在3D虚拟建筑的建设、业务协同与商业化应用等方面展开深度合作,推动传统文化 IP、非遗、城市记忆与数字藏品行业融合发展,践行国家文化数字化战略。
2023 年 2 月 7 日,鲸探修改用户协议,将首次转赠时间从 180 天改为 90 天,将二次转赠时间从 720 天改为 90 天。
数字藏品用户间的流转是整个行业最敏感的神经。据媒体报道,经过近两年时间的发展,鲸探发行的数字藏品总量超过 2000 多个,成为国内最大的数字藏品平台。
行业带头大哥的这一操作,让数藏圈内的朋友们激动不已,奔走相告,仿佛数藏行业将迎来第二春。
务实的来说,鲸探对用户间的交易采取保守态度,显然是在中国法律框架下基于法律合规的考量,此次鲸探将用户购买藏品后的出手由原来的遥遥无期变成等等也行,对于用户的心理感受来说,显然是有盼头了。但从法律风险防范的角度来看,多少又有点“五十步笑话一百步”,并没有实质性的变化。
1.在从业准入资质方面。
经营数字藏品,目前暂时没有特殊的牌照或经营资质的要求,只需根据自己公司的经营模式申办作为互联网公司的相关资质,比如常见的 ICP/EDI/文网文/区块链备案。
2.在企业日常经营方面。
对于发售藏品知识产权的正规、藏品权益的合理赋能,市场推广过程时避免触犯广告法、消费者权益保护法的虚假宣传即可。
3.在用户间流转方面。
用户间的藏品流转,保守建议是能不开二级就别开,真要允许用户藏品流转,找个第三方有资质的服务商来合作显然更加稳妥,同时务必做好防炒作机制、防范金融风险。
围绕上述三点,看下鲸探是如何来做风险防范。
资质方面,鲸探 App 是由上海小块头数字科技有限公司(运营方)和杭州蚂蚁酷爱科技有限公司(作为开发者)共同来提供服务。
根据企查查信息显示,小块头公司成立于 2021 年 6 月 28 日,股东注册资金 1000 万元人民币,是两个自然人股东,其股权结构为 50% : 50% 的“闹掰结构”(这股权结构大家可千万别学习)。

资质方面,小块头公司持有编号为沪 B 2-20211356 的 ICP 和 EDI 许可证。

在区块链信息服务管理备案系统查询,小块头公司在 2022 年 7 月 25 日进行区块链备案,同样的,作为技术服务方,杭州蚂蚁酷爱 2022 年 3 月 16 日也办理了区块链备案。


在商业化方面,鲸探是典型的服务大客户思路。在 IP 选择和藏品设计上,鲸探显然是下了功夫,对得起“藏品”二字。鲸探藏品选择方面,中国风气质明显。发行的数字藏品,有来自知名博物馆,有来自各地政府或者非遗项目,比如甘肃博物馆的铜奔马、河北博物院的长信宫灯,湖北博物院的越王宝剑。
在用户间数字藏品的流转方面,鲸探在《用户协议》 3.2.1 中明确表述“在平台规则或平台功能允许的情况下,您可以将所持有的数字藏品无偿转赠给平台的其他用户。”
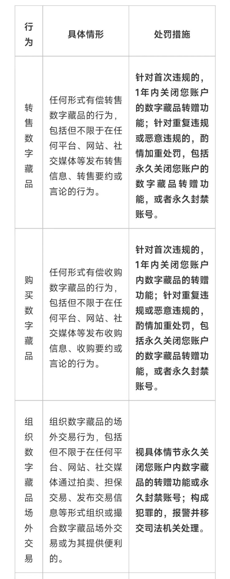
这里的关键词是“无偿” “平台允许”,通过时间的限制让大家得以冷静冷静,再加上在产品层面不支持用户的挂单收款,鲸探得以很好地规避其用户流转藏品过程中的金融风险。同时鲸探还推出《违规用户处罚规则》,明确禁止任何形式的组织、购买或出售数字藏品。可见鲸探对防范金融风险的上心。

常言说,外行看热闹,内行看门道。作为数字藏品行业的从业人员,我们不单单要看头部企业做了什么新鲜的玩法,更要留意其在风险合规方面的努力和尝试。
作为数字藏品行业从业人员,如果你不确定自己经营数字藏品、服务数字藏品行业客户的法律边界在哪里,不妨考虑向头部平台来学习。
风险提示:本文仅为红林律师个人观点,供大家交流讨论。不构成对数字藏品的投资建议,也非就特定事项的法律建议。