元宇宙非小号金色财经交流群社区官网

办理信用卡需要什么条件?申卡评分标准是怎样的?

Time:2019-06-13 Click:5095


很多朋友问我,办理信用卡需要什么条件?申卡评分标准是怎样的?今天为大家进行申卡、提额、还款、管理等信用卡的使用过程中会涉及到的环节全部都进行了总结,助你从小白进阶卡神!

一、申卡评分标准表

办理信用卡需要什么条件?申卡评分标准是怎样的?

银行在评分的时候会从卡友们的个人信息、资产情况、工作情况和征信情况多方面相结合。

银行会根据卡友们在申请信用卡的时候所填写的信息给你的每一项情况打分,分数越高越有助于你下大额卡。要想申请的信用卡秒下,你就需要学会如何包装自己:

1、工作类型填稳定性质的。

2、工作年限最少一年以上。

3、学历学会包装,学历低的可以填写大专,本科及以上按真实填写。

4、寄卡地址和固定电话写公司。

5、尽量选择已有储蓄卡的银行申请。

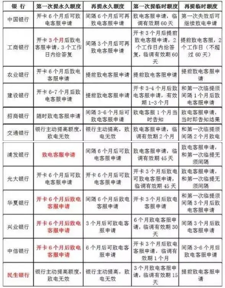
二、多行提额时间汇总表

办理信用卡需要什么条件?申卡评分标准是怎样的?

下卡以后一般正常使用6个月就可以向银行申请提额,但是申请提额也是有技巧的,下面这张汇总表收集了多行的提额申请流程。

想要申请提额就按照上面的表格里面整理的方法向银行提出申请。可以帮助你再最短的时候内提升额度。

三、还款免息期汇总

办理信用卡需要什么条件?申卡评分标准是怎样的?

使用信用卡最重要的一点就是需要在还款的免息期政策。深入了解银行的免息期可以帮助卡友们实现资金的最大化利用,并且避免由于资金周转不便或者是时间的错记带来的逾期还款问题。

提醒一下卡友们,千万不要出现逾期还款的情况,出现逾期还款一定要配合银行尽快还清,随着现在的征信的不断扩大化运用,可能这个不良征信未来还可能会影响到你的工作和生活。

标签:信用 信用卡 办理信用卡 标准 用卡

  • 我们为什么要办理信用卡,什么样的人不适合办理信用卡?

    我们为什么要办理信用卡,什么样的人不适合办理信用卡?

    T:

    如果说自己的月薪仅有5000块钱,那到底该不该办理信用卡呢?因为现在很多人都办理的信用卡,甚至月薪仅有3000元的人也在办理信用卡,信用卡而言其实很多人在办理了以后一开始使用,而随着自己的消费欲望以及消费能力还款能力的提高,才能想起使...

  • 办理信用卡需要什么条件?申卡评分标准是怎样的?

    办理信用卡需要什么条件?申卡评分标准是怎样的?

    T:

    很多朋友问我,办理信用卡需要什么条件?申卡评分标准是怎样的?今天为大家进行申卡、提额、还款、管理等信用卡的使用过程中会涉及到的环节全部都进行了总结,助你从小白进阶卡神! 一、申卡评分标准表 银行在...

  • 信用卡知识,办理信用卡不激活有哪些后果?

    信用卡知识,办理信用卡不激活有哪些后果?

    T:

    办理信用卡不激活有哪些后果?信用卡办理后不激活有哪些危害?当然是有危害了,你想想看,银行发卡是?发卡是有成本的,如果说给你发卡了你不用的话,你想想看银行会高兴吗?你不激活用,银行就赚不到钱,下一次你要是想申请还会给你批卡吗? ...

本站分享的区块链、Web3.0元宇宙、NFT、数字藏品最新消息等相关数藏知识快讯NFR资讯新闻,与金色财经非小号巴比特星球前线Btc中国官网无关,本站资讯观点不作为投资依据,市场有风险,投资需谨慎!不提供社区论坛BBS微博微信交流群等相关币圈信息发布!
本站内容来源于互联网,如存在侵权及违规内容投诉邮箱( zztaobao@vip.qq.com )