元宇宙非小号金色财经交流群社区官网

有信用卡的朋友赶快收藏哦,让你一秒变卡神!

Time:2017-11-26 Click:6440


看完这些数据,你基本就是卡神了,使用信用卡必须了解的知识!

一 银行评分标准数据表

有信用卡的朋友赶快收藏哦,让你一秒变卡神!

二 各银行信用卡还款免息期

有信用卡的朋友赶快收藏哦,让你一秒变卡神!

三 各银行临时提额政策

有信用卡的朋友赶快收藏哦,让你一秒变卡神!

四 各银行提额时间表

有信用卡的朋友赶快收藏哦,让你一秒变卡神!


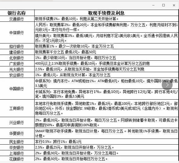
五 各银行取现手续费和利息

有信用卡的朋友赶快收藏哦,让你一秒变卡神!

六 银行催缴逾期客户的程序

有信用卡的朋友赶快收藏哦,让你一秒变卡神!

七 各银行快速进入人工客服

有信用卡的朋友赶快收藏哦,让你一秒变卡神!

有信用卡的朋友赶快收藏哦,让你一秒变呀神!

小编在这祝大家早日成为卡神!



标签:信用 信用卡 卡神 用卡

  • 学会信用卡十个必懂知识,让你秒变信用卡卡神!

    学会信用卡十个必懂知识,让你秒变信用卡卡神!

    T:

    信用卡并非透支再还款这么简单,作为持卡人,除了懂得日常消费外,关于信用卡的一些知识你也必须得掌握,不然轻则卡片额度提不高,重则信用也会受影响。 1、信用卡透支超期不还,银行让你无法贷款 一般信用卡超期还款不超过...

  • 三招教你入门信用卡秒变卡神,从此不做信用呀小白!

    三招教你入门信用卡秒变卡神,从此不做信用呀小白!

    T:

    在全民信用卡的今天,仍然会有一些人并没有办理信用卡,那作为想办理信用卡小白,或者说还想申请信用卡的人,办理哪家银行的信用卡比较好?办理哪一类卡比较好?哪一款信用卡下卡率高? 一、 信用卡有哪些用途? 信用卡有哪...

  • 新手用信用卡注意信用卡的坑!欠信用卡不还判几年?

    新手用信用卡注意信用卡的坑!欠信用卡不还判几年?

    T:

    新手用信用卡注意信用卡的坑,信用卡到底是好东西还是一个坑?欠信用卡不还判几年?这要因人而异,更要看如何使用信用卡,用的好就是方便的好东西,用不好确实就是一个坑了。更重要的是,信用卡确实存在一些坑。首先,信用卡的功能越来越完善,已经成为...

  • ​什么是联名信用卡?中信信用卡联名卡和普通信用卡有什么区别?

    ​什么是联名信用卡?中信信用卡联名卡和普通信用卡有什么区别?

    T:

    联名信用卡,意思就是银行和商家合作推出的一种信用卡,可以享受银行的活动,还可以享受商家推广的活动。例如中信淘宝联名卡、交通的沃尔玛卡、小米联名卡等等。而普通信用卡就是银行独立发行的一种信用卡,例如各家银行的标准信用卡,招行的经典白金卡...

本站分享的区块链、Web3.0元宇宙、NFT、数字藏品最新消息等相关数藏知识快讯NFR资讯新闻,与金色财经非小号巴比特星球前线Btc中国官网无关,本站资讯观点不作为投资依据,市场有风险,投资需谨慎!不提供社区论坛BBS微博微信交流群等相关币圈信息发布!
本站内容来源于互联网,如存在侵权及违规内容投诉邮箱( zztaobao@vip.qq.com )