Time:2022-08-11 Click:750
原文来源:HashKey Capital
当前区块链行业里零知识证明项目(ZKP)增速惊人,特别是ZKP在扩容和隐私保护两个层面应用的崛起,令我们接触到了各种花样繁多的零知识证明项目。由于ZKP极富数学性的特质,对于加密爱好者来说,想要深度了解ZK的难度大幅提升。因此我们也希望从头梳理ZKP理论和应用层面的一些变化,与读者一起探索对于crypto行业的影响和价值——通过几篇报告的形式共同学习,也作为 HashKey Capital 研究团队的思考总结。本篇是该系列的第一篇,主要介绍ZKP的发展历史、应用和一些基本原理。
现代零知识证明体系最早来源于Goldwasser、Micali 和 Rackoff合作发表的论文:The Knowledge Complexity of Interactive Proof Systems(即GMR85),该论文提出于1985年,发表于1989年。这篇论文主要阐释的是在一个交互系统中,经过K轮交互,需要多少知识被交换,从而证明一个证言(statement)是正确的。如果可以让交换的知识为零,则被称之为零知识证明。这里面会假设证明者(prover)具有无限资源,而验证者(verifer)只具有有限资源。而交互式系统的问题在于证明不完全是数学上可证的,而是概率意义上正确的,虽然概率很小(1/2^n)。
所以交互式系统并不完美,只有近似完备性,以此为基础诞生的非交互式系统(NP)系统则具有完备性,成为零知识证明系统的完美所选。
早年的零知识证明系统在效率以及可用性方面都有所欠缺,所以一直都停留在理论层面,直到最近10年才开始蓬勃发展,伴随着密码学在crypto成为显学,零知识证明走向台前,成为至关重要的一个方向。特别是发展出一个通用的、非交互的、证明大小有限的零知识证明协议,是其中最关键的探索方向之一。
基本上零知识证明就是要在证明的速度、验证的速度和证明体积的大小之间做取舍,理想的协议是证明快、验证快、证明体积小。
零知识证明最重要的突破是Groth在2010年的论文Short Pairing-based Non-interactive Zero-Knowledge Arguments,也是ZKP里面最重要的一组zk-SNARK的理论先驱。
零知识证明在应用上最重要的进展就是2015年Z-cash使用的零知识证明系统,实现了对交易及金额隐私的保护,后来发展到zk-SNARK和智能合约相结合,zk-SNARK进入了更为广泛的应用场景。
在此期间,一些重要的学术成果包括:
2013 年的 Pinocchio (PGHR13):Pinocchio: Nearly Practical Verifiable Computation,将证明和验证时间压缩到适用范围,也是Zcash使用的基础协议。
2016 年的Groth16:On the Size of Pairing-based Non-interactive Arguments,精简了证明的大小,并提升了验证效率,是目前应用最多的ZK基础算法。
2017 年的 Bulletproofs (BBBPWM17)Bulletproofs: Short Proofs for Confidential Transactions and More,提出了Bulletproof算法,非常短的非交互式零知识证明,不需要可信的设置,6个月以后应用于Monero,是非常快的理论到应用的结合。
2018 年的zk-STARKs (BBHR18)Scalable, transparent, and post-quantum secure computational integrity,提出了不需要可信设置的ZK-STARK算法协议,这也是目前ZK发展另一个让人瞩目的方向,也以此为基础诞生了StarkWare这个最重量级的ZK项目。
其他的发展包括PLONK、Halo2等也是极为重要的进展,也对zk-SNARK做出了某些层面上的改进。
零知识证明最广泛的两个应用就是隐私保护和扩容。早期随着隐私交易和几个有名的项目Zcash和Monero等推出,隐私交易一度成为非常重要的门类,但由于隐私交易的必要性并没有业界希望的那样突出,因此这一类代表性项目开始慢慢进入二三线的阵营(不是退出历史舞台)。而应用层面,扩容的必要性提升到无以复加,随着以太坊2.0(已经改名叫consensus layer)在2020年转变为以rollup为中心的路线,ZK系列正式又回归业界的视线,成为焦点。
隐私交易:隐私交易有很多已经实现的项目,包括使用SNARK的Zcash,Tornado,使用bulletproof的Monero, 以及Dash。Dash严格意义上用的不是ZKP,而是一种简单粗暴的混币系统,只可以隐藏地址而不能隐藏金额,在此略过不表。
Zcash应用的zk-SNARKs交易步骤如下:

System setup阶段生成证明秘钥(加密证明多项式)和验证秘钥,借助KeyGen function
CPA阶段 ECIES加密方法(Elliptic Curve Integrated Encryption Scheme)用来生成公钥和私钥
MintingCoins阶段,生成新币的数量。公共地址和币的commitment
Pouring阶段,生成zk-SNARK证明,证明被加到了pour交易账本中
Verification阶段,验证者验证Mint和Pour的交易量是否正确
Receiving阶段,receiver接收币。如果想使用收到的币,则继续调用Pouring,形成zk-SNARK验证,重复上述4-6的步骤,完成交易。
Zcash使用零知识还是有局限性的,就是其基于UTXO, 所以部分交易信息只是被shield了,而不是真正的掩盖。因为其基于比特币的设计的单独网络,所以难以扩展(和其他应用结合)。真正使用shielding(即隐私交易)的使用率只有不到10%,说明隐私交易并没有很成功的扩展。(from 2202)
Tornado使用的单一大混币池更加通用,而且基于以太坊这样“久经考验”的网络。Torndao本质上就是一个用了zk-SNARK的混币池,可信设置基于Groth 16的论文。Tornado Cash可以提供的特性包括:
只有被存进去的coin可以被提取
没有币可以被提取两次
证明过程和币的废止通知(Nullifier)是绑定的,相同证明但不同Nullifier的哈希不会允许提币
安全性有126-bit的安全,不会因为composition而降级
Vitalik提到过,和扩容相比,隐私相对比较容易实现,如果一些扩容的protocol都可以成立的话,隐私基本上不会成为问题。
扩容:ZK的扩容可以在一层网络上做,如Mina,也可以在二层网络上做,即zk-roll up. ZK roll up的思路可能最早来自于Vitalik于2018的post,On-chain scaling to potentially ~500 tx/sec through mass tx validation。
ZK-rollup有两类角色,一类是Sequencer, 还有一个是Aggregator。Sequencer负责打包交易,Aggregator负责将大量的交易合并并创造一个rollup, 并形成一个SNARK证明(也可以是基于其他算法的零知识证明),这个证明会和Layer1以前的状态进行比较,进而更新以太坊的Merkle树,计算新的状态树。

Source: Polygon
ZK rollup的优缺点:
优点:费用低,不像OP会被经济攻击,不需要延迟交易,可以保护隐私,快速达成最终性
缺点:形成ZK证明需要大计算量,安全问题(SNARK需要一个可信设置),不抗量子攻击(SNARK, STARK可以),交易顺序可能被改变

Hermez和Miden,Loopring,Scroll等
基本上技术路线就在于SNARK(及其改进版本)和STARK的选择,以及对EVM的支持(包括兼容还是等同)。
Aztec开发了通用化的SNARK协议-Plonk协议,运行中的Aztec3可能会支持EVM,但是隐私优先于EVM兼容
Starnet 用的是zk-STARK,一种不需要可信设置的zkp,但是目前不支持EVM,有自己的编译器和开发语言
zkSync也是用的plonk,支持EVM。zkSync 2.0是EVM兼容的,有自己的zkEVM
Scroll, 一种EVM兼容的ZK rollup, 团队也是以太坊基金会zkEVM项目的重要贡献者
简要讨论下EVM兼容性问题:
ZK系统和EVM的兼容一直令人头疼,一般项目会在两者间取舍。强调ZK的可能会在自己的系统里做一个虚拟机,并有自己的ZK语言以及编译器,但会加重开发者的学习难度,而且因为基本上不开源,会变成一个黑箱子。一般业界目前是两种选择,一是和Solidity的操作码完全兼容,另一种是设计一种新的虚拟机同时ZK友好并兼容Solidity。业界一开始也没有想到可以这么快的融合,但是近一两年技术的快速迭代,让EVM的兼容提升到一个新高度,开发者可以做到一定程度的无缝迁移(即以太坊主链到ZKrollup),是振奋人心的进展,这将影响ZK的开发生态和竞争格局。我们会在之后的报告中仔细讨论这个问题。
完整性(Completeness):每一个拥有合理见证的声明(statement),都是可以被验证者验证的
可靠性(Soundness):每一个只拥有不合理见证的声明,都不应该被验证者验证
零知识(Zero-knowledgeness):验证过程是零知识的
所以为了了解ZKP, 我们从zk-SNARK开始,因为很多目前的区块链应用都是从SNARK开始。首先,我们先了解一下zk-SNARK。
zk-SNARK的意思是:零知识证明(zh-SNARK)是 zero-knowledge Succint Non-interactive ARguments of Knowledge。
Zero Knowledge:证明过程零知识,不会暴露多余信息
Succinct:验证体积小
Non-interactive:非交互过程
ARguments:计算具备可靠性,即有限计算能力的证明者不能伪造证明,无限计算能力的证明者可以伪造证明
of Knowledge:证明者无法在不知道有效信息的情况下构建出一个参数和证明
对于证明者来说,在不知道证据(Witness,比如一个哈希函数的输入或者一个确定 Merkle-tree 节点的路径)的情况下,构造出一组参数和证明是不可能的。”
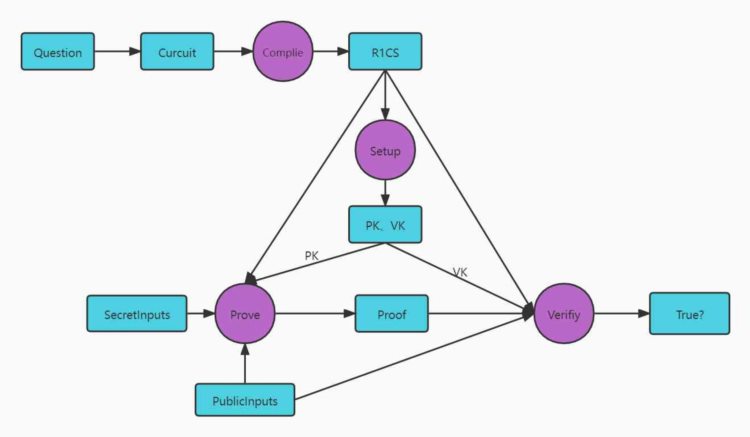
Groth16的zk-SNARK的证明原理和如下:

Source: https://learnblockchain.cn/article/3220
步骤是:
1. 将问题转换为电路
2. 将电路拍平成R1CS的形式.
3. R1CS转换成QAP(Quadratic Arithmetic Programs)形式
4. 建立trusted setup, 生成随机参数,包括PK (proving key),VK(verifying key)
5. zk-SNARK的证明生成和验证
下一篇我们将开始研究zk-SNARK的原理、应用,通过几个案例来透视ZK-SNARK的发展,并探索它与zk-STARK的关系等。
Reference:
https://ethresear.ch/t/on-chain-scaling-to-potentially-500-tx-sec-through-mass-tx-validation/3477
https://blog.polygon.technology/zkverse-why-zero-knowledge-rollups-need-a-new-consensus-mechanism/
https://blog.decentriq.com/zk-snarks-primer-part-one/
https://vitalik.ca/general/2021/01/26/snarks.html
https://z.cash/technology/zksnarks/