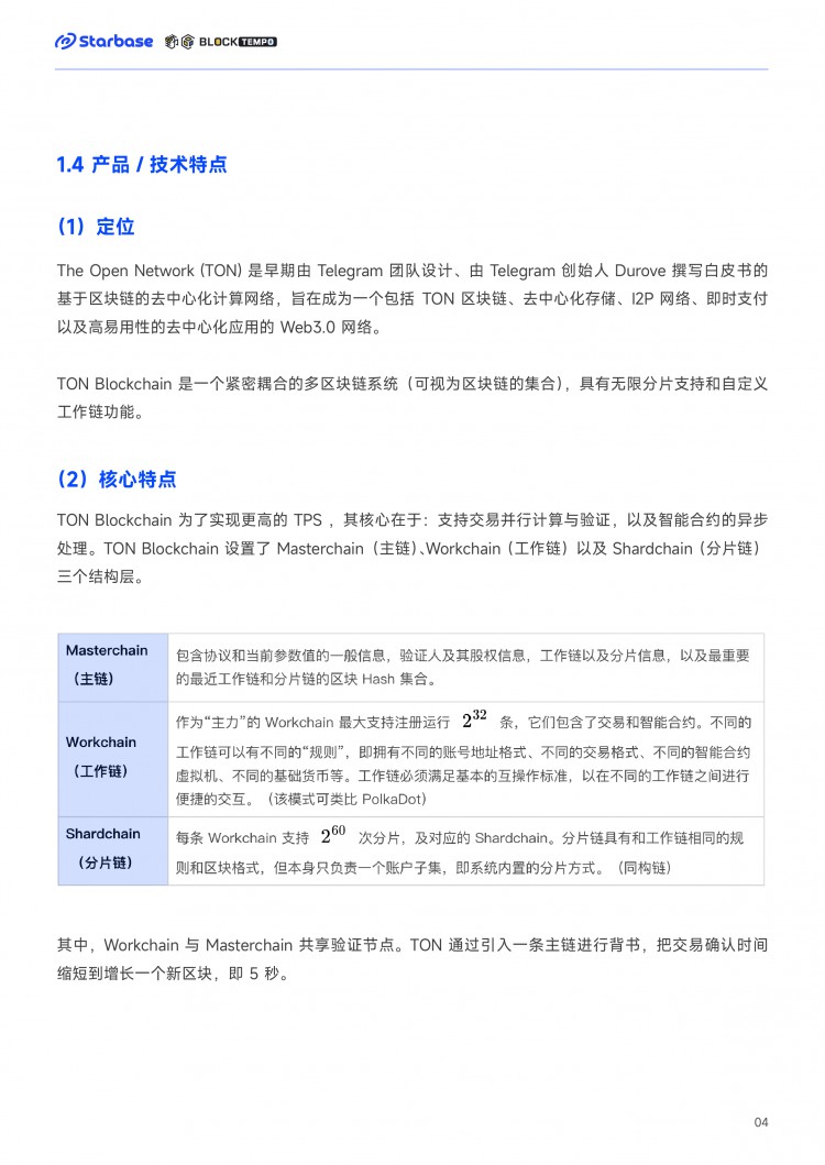
Time:2023-11-11 Click:205
2023 年 9 月,Telegram 与 TON 基金会正式对外宣布两方达成合作关系,为 Telegram 用户整合了 TON 推出的自托管加密钱包“TON Space”。这是继 2020 年 Telegram 出于合规问题宣布放弃其创立的“Telegram Open Network ”项目之后,两者正式的官方合作互动。由此,背靠社交平台 Telegram 这一流量切入口已成为 TON 的核心竞争力。
Web2 流量、Web3 用户、社交媒体平台叠加高性能公链,让仍处于早期阶段的 TON 生态备受投资人关注。本报告主要整理 TON Blockchain 早期生态发展情况、公链更新与开发、链上生态数据、相关融资信息等,分析 TON 生态的数据增长、叙事角度及发展趋势,以供参考。
本报告由 Starbase 与 Blocktempo 联合撰写并发布,同时感谢由 TON 及 TonX Studio 提供内容建议与支持。






















