Time:2023-11-02 Click:197
6 月 17 日,以太坊铭文协议
Ethscriptions
推出,其文本代币 $eths 的铸造成本约为 0.5 U,铸造结束之后的几天内场外价格达到了 100 U,为早期参与者带来了百倍收益, 8 月初价格更是暴涨到了 500 U。之后随着 $ordi 的价格不断降低,$eths 的热度也逐渐褪去,价格回落至 300 U 附近。沉寂了两个多月后,在 10 月 8 日 $eths 迎来了爆发,价格攀升至 800 U,点燃了没有上车的人的 fomo 情绪。
在官方的电报群中,社区成员随时待命,在 $eths 相关的推文下面评论转发为推文提高流量,推动相关推文的传播。同时,KOL 们也视 $eths 为流量密码,纷纷发表 $eths 的相关内容,甚至随便提及 $eths 都能引来的巨大的互动量。在社区成员和一些 KOL 的宣传和谈论下,许多之前并未参与 Ethscriptions 的旁观者也加入声势浩大的讨论之中。但这不过是屁股决定脑袋的行为,并不能成为我们投资决策的理由。
以太坊铭文协议 Ethscriptions 和比特币上的
Ordinals
协议类似,它允许人们在以太坊主网上刻入不同类型的文件,只要大小不超过 96 KB 即可。准确来说,该协议就是在一笔交易上备注信息(16 进制字符),由于交易发生在链上,所以是完全的链上行为,信息具有不可篡改等特性,并共享 ETH 安全性。Ethscriptions 概念由 Genius.com 联合创始人兼前首席执行官 Tom Lehman 提出,并在 2023 年 6 月 17 日,为该协议开发了搜寻引擎和网站。

Tom 的初衷是为了通过 Ethscriptions 协议来降低 NFT 的铸造成本,从而降低铸造 NFT 所需的资金门槛,进一步推进 NFT 的大众化。之后 Tom Lehman 及其团队利用 ETH 交易中的 calldata 字段存放独特的参考标识符,开发了一个基于 ETH 铭文的智能合约协议,以实现低交易费、快速的功能。
6 月 17 日,Ethscriptions 创立,官方推出的第一个项目是 Ethereumpunks,上线大约 2 小时后全部打完,目前二级地板价 0.006 E。Ethereumpunks 虽然是官方推出的第一个项目但市场反响并不强烈。真正让以太坊铭文出圈的是带来亮眼收益的 $eths。
7 月 17 日,交易市场 Ethscriptions.com 遭到了黑客攻击,大量上架的铭文被盗。在这次攻击中,大约 123 个地址总共丢失了大约 202 个铭文。此前,$eths 早已经历过一次暴涨,个别铭文的售价一度触及 5 ETH。本次漏洞可以追溯到两位联合创始人创建的一个智能合约,其中包含的一小段代码允许人们从市场上撤回本不属于他们的铭文。但随后,这一事件得到了解决。创始人表示已经与许多受该漏洞影响的用户取得联系。
7 月 25 日,创始人 Tom Lehman 发推宣布,Ethscriptions Marketplace V2 正式上线,推出了一个新的面向以太坊订阅市场的协议 ESIP-2 。新市场的上线再次引爆了以太坊铭文的交易热情。
OpenSea
数据显示,截至目前,以太坊铭文总交易量已达 655 ETH。8 月 8 日, ESC VM ( Ethscriptions Virtual Machine,以太坊铭文虚拟机)测试网上线,将 Ethscriptions 带向新的发展轨迹。在 ESIP-4 提案中,以太坊铭文引入了虚拟机。这是一个建立在 Ethscriptions 之上的新协议。ESC VM 为 Ethscriptions 赋予了计算的功能。而 Ethscriptions 也引入被称为哑合约「Dumb Contracts」的合约系统,用户可通过铭文与之交互。
9 月 8 日,Ethscriptions 官方正式宣布 $eths 作为他们的官方代币,铭文代币之后可以通过 Dumb Contract 桥梁进行拆分,$eths 将成为官方桥梁的先驱 Ethscriptions 代币,并且计划上线基于
Uniswap
V2 的哑合约 DEX。由于增加了代币的可拆分性,并且 Dumb Contract 代币标准与 ERC-20 一致,提高了交易的便捷性,降低了交易门槛。9 月 27 日,基于哑合约的 DEX DumbSwap 上线测试网。
10 月 8 日晚,$eths 量价齐升,从 300 U 左右暴涨至 800 U,引起了广泛的讨论。

10 月 9 日,Ethscriptions 完成 ESIP-5 升级,转账 gas 费用降至 0.05 U 左右,gas 费用比一些 L2 还要低。
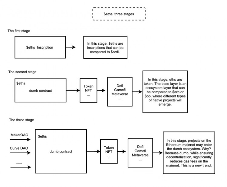
Ethscriptions 发展的三个阶段:
第一阶段:在这个阶段,$eths 可以与 $ordi 相提并论;
第二阶段:在这个阶段,$eths 是通证。基础层可以与
Arbitrum
或Optimism
相比,并且会诞生不同类型的原生项目;第三阶段:在这个阶段,以太坊主网的项目将扩展到哑合约的生态系统。

L2 新叙事的源头是 Ethscriptions 的 ESIP-5 和 ESIP-6 开发提案。
ESIP-5 提案指的是 Bulk Ethscription Transfers from EOAs(从 EOA 进行铭文批量转移)。目前,非合约地址一笔交易中仅支持转移单个铭文,ESIP-5 上线后将支持在一笔交易中批量转移铭文。ESIP-5 通过引入 EOA 批量转账机制,将 EOA 提升到智能合约的水平。根据联合创始人 @0x Hirsch 的推文表示,每笔交易最多能够转移 4, 000 个铭文,在目前的 gas 费用下仅需花费 0.11 eth。
ESIP-6 提案指的是 Opt-in Ethscription Non-uniqueness(选择加入铭文的非唯一性)。目前,铭刻相同内容(字符)的铭文只有第一个才被视为有效。这样的索引规则能够保证铭文的独特性和唯一性,但对于智能合约等需要传递重复信息的使用场景存在限制和问题。例如,Ethscriptions 虚拟机的运行需要智能合约与哑合约( Dumb Contracts) 之间交换和验证信息。
Ethscriptions 的核心是 ESC VM,可以类比 EVM (以太坊虚拟机)。
ESC VM 中的哑合约(Dumb Contracts)使 Ethscriptions 脱离了铭文作为 NFT 炒作的限制,跨入了功能性和实用性的领域,并正式进入基础层与 L2 解决方案竞争。
ESC VM 为哑合约提供了类似于 EVM 的运行环境。哑合约可以执行两个命令:部署(创建新合约)、调用(调用现有合约的状态更改函数)。此类合约的交互是一种较为特殊的交互方式。因为通过铭文的方式存储,它们绕过了 EVM 执行和存储成本(交易都用 calldata 字段存储在链上)。这也使得哑合约可以获得远低于智能合约的费用。
1.哑合约的函数无法直接调用,如果你想通过哑合约来发送 ETH,必须通过一个类似桥接的过程。
( 1) 用户向
Smart
Contracts 发送 ETH。( 2) 智能合约创建一个 Ethscription,向哑合约发送调用,通知哑合约 Smart Contracts 已收到 ETH。
( 3) 哑合约验证 Smart Contract 是否在受信任的 Smart Contracts 名单中,然后向用户发送资产。
2.开放性和通用性局限。Ethscriptions 不允许任意创建哑合约,无可编程性。其代码与其他 Ethscriptions Protocol 规则一起在 ESIP 过程中定义。哑合约相比正常智能合约少了很多功能,目前只能实现一些基础的内容,比如 Deploy、Swap 等等。
3.无法解决一些复杂需求。虽说 Ethscriptions 与 L2 都是在解决以太坊的可扩展性和成本问题,但一些制定好规则的、简单的需求就更适合通过 Ethscriptions 来解决。L2 的解决方案开放性和通用性更好,容量更大且更加立体。
虽然价格的暴涨和社区的积极宣传引发了巨大关注,但是就目前实现的技术来看,Ethscriptions 由于开放性和可编程性的局限还无法直接取代 L2 的地位,只能实现一些简单的指令,所以无法满足一些开发者的需求,这对生态的建设是个不小的考验。但 Ethscriptions 还属于发展的早期,还有很大的发展潜力。
Ethscriptions 未来的发展还有很大的不确定性,需要开发者不断的更新和完善下去,其中需要重点关注以下两点:
1.能否优化或解决现有的局限;
2.生态的建立能否吸引到用户。
Ethscriptions 低 gas 的特性和 L2 相仿,在 L2 赛道启动时会是很好的流量倾斜点。目前 L2 项目已经技术落地,设施搭建完成,而此时的 Ethscriptions 还在规划设计中,时间不具备优势,以 L2 为宣传点更多的是为了瓜分流量。 Ethscriptions 此时等于是一张白纸,资本青睐加上后续的想象力以及 ETH 的技术优势可以成为新赛道的开端并不是没可能。
Ethscriptions 铸造和二级交易市场:https://www.etch.market/tokens
Ethscriptions 官方推特:https://twitter.com/eths_official
Ethscriptions 社区电报群:https://t.me/ethscriptionsglobal
Dune 看板:https://dune.com/etchmarket/ethscriptions-marketplaces