Time:2023-09-22 Click:190
撰文&编译:Karen,Foresight News
在上一次的以太坊执行层会议中,以太坊核心开发者将 EIP-7514 定为 Dencun 升级的一部分,旨在减缓验证者增长速度并预留更多的时间,来研究以太坊质押的未来和解决方案。
根据来自 beaconcha.in 的数据显示,当前以太坊质押量达到 2584 万枚,相较一年前合并(2022 年 9 月 15 日)前的约 1350 万枚增加逾 90% ,与此同时,活跃验证者数量从 49 万增加至目前的 80 万以上。


Lido 在流动性质押领域占据主导地位,持有所有质押 ETH 的近 1/3 ,并且没有自我限制的意愿,这可能对以太坊的去中心化构成风险。此外,对 Lido 的治理攻击也可能会给以太坊网络带来严重问题。

Tim Beiko 提出的 EIP-7514 即是希望通过限制 Max Epoch Churn Limit,将最大验证者增长率从指数增长更新为线性增长,从而减缓验证者数量的增长。
如果以太坊存款队列一直保持爆满状态,预计到 2024 年 5 月,所有 ETH 的 50% 会被质押,到 2024 年 9 月,这一比例将上升到 75% ,到 2024 年 12 月,可能会达到 100% 。此外随着验证者集大小的增加,奖励也会减少,再加上流动性质押代币的推动,共识层承受的压力也会更大。验证者数量的增加会导致 gossip 消息和 Beacon 状态规模的增加。而目前尚不清楚有多少边际安全收益来自额外的经济权重。
开发者综合衡量后的结果是,建议将 Max Epoch Churn Limit 限制在 8 ,假设下一次分叉最早发生在 2024 年第三季度初,可以显著减少预计规模,而不会导致预计的 Dencun 分叉日的 Churn 大幅下降。即使 dencun 分叉延迟,限制在 8 也能阻止至少在 1 整年内达到 50% 的 ETH 质押水平。
EIP-7514 是为了让社区有更多的时间讨论以太坊质押的发展和对流动性质押的处理。通过现在限制 Epoch Churn 限制,达到质押 ETH 总供应量关键点的时间被大大推迟。
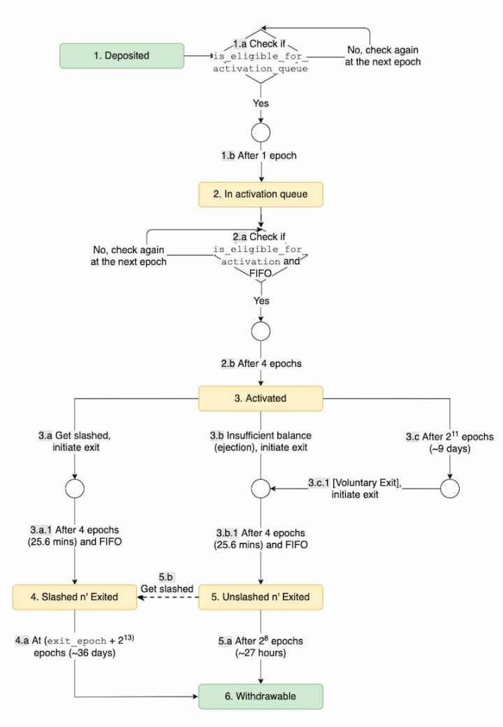
验证者先将 32 ETH 存入存款合约,第一个步骤会检查是否符合进入激活队列的资格,如果满足在下一个 Epoch 进入激活队列;
第二个步骤检查验证者是否有资格激活并且在 Churn 限制之内,如果满足条件,在 4 个 Epoch 之后激活;
验证者激活之后成为活跃验证者,将在每个 Epoch 被分配执行证明、提议等职责。并获得奖励。
激活后,活跃验证者可以在经历 2 的 11 次方 Epoch(约 9 小时)自愿退出。在任何自愿或强制被退出中,在质押者可以提款之前,都会延迟四个 Epoch,如若验证者被罚没,需要经历 2 的 13 次方 Epoch(约 36 天)才能提款。如若验证者自行退出,需要等待 2 的 11 次方 Epoch(约 9 小时)才能提款。

为了更大程度上确保以太坊共识机制的稳定,每个 Epoch(一个 Epoch 为 6.4 分钟)会限制可以进入成为激活验证者的数量,也就是 Churn 限制,并且根据活跃验证者的数量而变化,当活跃验证者增加到如下某一临界点时,每个 Epoch 的 Churn 限制会变多。

https://eips.ethereum.org/EIPS/eip-7514
https://notes.ethereum.org/@dankrad/churn-limit
https://notes.ethereum.org/@hww/lifecycle#4-Validator-lifecycle
https://www.validatorqueue.com/