Time:2023-09-05 Click:187


周一市场交易由于美债美股因劳动节休市而普遍较为冷清。数字货币方面,BTC 从 26000 缓慢下降至 25700 (-1.1% ), ETH 也在相同趋势下收跌于 1623.28 (-0.0934% )。
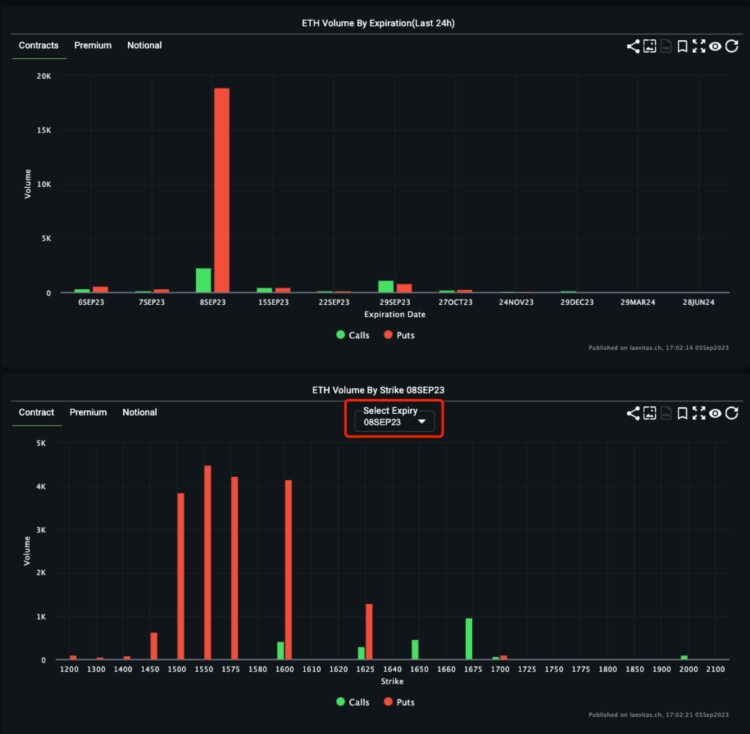
在相对平静的交易日中,我们观察到最为活跃的交易集中在 8 Sep 的 ETH Put,全球总计有逾 30K 易手,其中超一半的成交量来自于 OKX。从而使 ETH 8 Sep 的隐含波动率逆势而上,在 IV 曲线上与临近的期限相比高出 3% 的 Vol 溢价。通过细分此到期日具体行权价分布,我们留意到成交主要位于 1500-1600 之间,总量达到 17 K,惊人地占据了该交易所当日所有合约成交总量的 65% 。同时此高度集中的交易也使 8 Sep 的 25 DRR 在整体曲线上处于一个明显的洼地,与 BTC 类似都接近于-10% 的点位。

Deribit (截至 5 Sep 16: 00 UTC 8)

SignalPlus, Deribit Lapse IV; Historical IV

Laevitas, Global ETH Trade Volume; OKX Trade Volume (Last 24 H)

Block Trade

您可在 ChatGPT 4.0 的 Plugin Store 搜索 SignalPlus,获取实时加密资讯。如果想即时收到我们的更新,欢迎关注我们的推特账号@SignalPlus_Web 3 ,或者加入我们的微信群(添加小助手微信:chillywzq)、Telegram 群以及 Discord 社群,和更多朋友一起交流互动。
SignalPlus Official Website:https://www.signalplus.com