Time:2023-08-05 Click:182
作者:Steven Wang
Deep neural networks are completely flexible by design, and there really are no fixed rules when it comes to model architecture.
-- David Foster
神经网络 (neural network) 受到人脑的启发,可模仿生物神经元相互传递信号。神经网络就是由神经元组成的系统。如下图所示,神经元有许多树突 (dendrite) 用来输入,有一个轴突 (axon) 用来输出。它具有两个最主要的特性:兴奋性和传导性:
兴奋性是指当刺激强度未达到某一阈限值时,神经冲动不会发生;而当刺激强度达到该值时,神经冲动发生并能瞬时达到最大强度。
传导性是指相邻神经元靠其间一小空隙进行传导。这一小空隙,叫做突触 (synapse),其作用在于传递不同神经元之间的神经冲动,下图突触将神经元 A 和 B 连在一起。

试想很多突触连接很多神经元,不就形成了一个神经网络了吗?没错,类比到人工神经网络 (artificial neural network, ANN),也是由无数的人工神经元组成一起的,比如下左图的浅度神经网络 (shadow neural network) 和下右图的深度神经网络 (deep neural network)。

浅度神经网络适用于结构化数据 (structured data),比如像下图中 excel 里存储的二维数据。
深度神经网络适用于等非结构化数据 (unstructured data),如下图所示的图像、文本、语音类数据。

生成式 AI 模型主要是生成非结构化数据,因此了解深度神经网络是必要的。从本篇开始,我们会模型与代码齐飞,因为
Talk is cheap. Show me the code.
-- Linus Torvalds
代码都用 TensorFlow 和 Keras 来实现。

单元 A 接收图像里的像素信息。
单元 B 结合了输入像素,当原始图像中有低级特征 (low-level feature) 比如边缘 (edge) 时,发出最强信号。
单元 C 结合了低级特征,当原始图像中有高级特征 (high-level feature) 比如牙齿 (teech) 时,发出最强信号。
单元 D 结合了高级特征,当原始图像中的人微笑时,发出最强信号。
当给这个神经网络“投喂”足够多的数据,即图像,它会“找到”一组权重 (weights) 使得最终预测结果尽可能准确。找权重这个过程其实就是训练神经网络。
对神经网络有个初步认识之后,接下来的任务就是用 Keras 来实现它。
模型 (models)
层 (layers),输入 (input) 和输出 (output)
优化器 (optimizer) 和损失函数 (loss)
用上面的关键词来总结 Keras 训练神经网络的流程:将多个层链接在一起组成模型,将输入数据映射为预测值。然后损失函数将这些预测值输出,并与目标进行比较,得到损失值 (用于衡量网络预测值与预期结果的匹配程度),优化器利用这个损失值来更新网络的权重。

到此终于可以展示点代码了,即便是引入工具库。首先从 tensorflow.keras 库中用于搭建神经网络的模块。

整个神经网络就是一个模型,大框架的代码都来自 models 模块;模型是由多个层组成,而不同的层的代码都来自 layers 模块;模型的第一层是输入层,负责接入输入,模型的最后一层是输出层,负责提供输出,一头一尾都在 models 模块;模型骨架好了,要使它中看又中用就需要 optimizers 模块来训练它了。
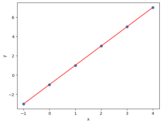
学过机器学习的同学遇到的第一个模型一定是线性回归,还是单变量的线性回归。给定一组 x 和 y 的数据:
x = [-1, 0, 1, 2, 3, 4 ]
y = [-3, -1, 1, 3, 5, 7 ]
找出 x 和 y 之间的关系,当 xnew = 10 时,问 ynew 是多少?
如下图所示,将 x 和 y 以散点的形式画出来,不难发现下图的红线就是 x 和 y 之间的关系。现在想用 Keras 杀鸡用牛刀的构建一个神经网络来求出这条红线。

用一层含一个神经元的神经网络即可,代码如下:

首先用 models.Sequential() 创建一个空神经网络,然后不断添加层,这里我们添加了 layers.Dense(),叫做稠密层。函数里面的参数 input_shape=[ 1 ] 表示输入数据的维度为 1 ,units= 1 表示输出只有 1 个神经元。可视化如下:

检查一下模型信息,奇怪的是参数个数 (下图 Param #) 居然是 2 个而不是 1 个。因为从上图来看 y = wx,只应该有 w 一个参数啊。


原因是在计算每层参数个数时,每个神经元默认会连接到一个值为 1 的偏置单元 (bias unit),因此其实上图更准确的样子如下:

这样就对了,此时 y = wx b,有 w 和 b 两个参数了。
严格来说,其实 Dense() 函数里还是一个参数叫 activation,它字面意思是激活函数,本质上做的事情是将 wx b 以非线性的模式转换再赋予给 y。如果定义激活函数为 g,那么 y = g(wx b)。在 Keras 如果不给 activation 指定值,那么就不需要做任何非线性转换。加上激活函数这个概念,我们给出一个完整的图:

我们的目标就是求出上图中的参数,权重 w 和偏置 b。
训练模型用 fit() 函数,把数据 x 和 y 传进去。值得注意的是参数 epochs= 500 ,epoch 中文是期,即整个训练集被算法遍历的次数,这里就是遍历 500 次模型训练结束。



打印出首尾 5 期的信息,不难发现一开始 loss 很大 13.4237 ,到最后 loss 非常小只有 3.8166 e-05 ,说明在训练集里的预测值和真实值几乎一致。
模型训练之后可以用 get_weights() 函数来检查参数。
返回结果第一个是权重 w,第二个偏置 b,因此该神经网络模型就是 y = 1.9973876 x - 0.99190086 ≈ 2 x - 1 。
从下图可看出,神经网络从 6 个数据 (深青点) 中“学到”了模型 (红线),而该模型可用在新数据 (蓝点) 上。

总结一下神经网络全流程:
创建模型:用 Sequential(),当然还有其他更好的方法,下节讲。
检查模型:用 summary()
编译模型:用 compile()
训练模型:用 fit()
评估模型:用 predict()
虽然本例构建了一个极简神经网络,但是五大步骤一个不少,构建复杂的神经网络也需要这五步,区别在于第 1 步创建模型时要拼接很多层,第 5 步要选择更先进的优化器,但万变不离其宗。下两节就来看看两个稍微复杂的神经网络,分别是前反馈神经网络 (feedforward neural network, FNN) 和卷积神经网络 (convoluational neural network, CNN)。
用模块 datasets 里的 load_data() 函数来下载数据并对图像的像素做归一化,原来像素在 0 到 255 之间,现在归一到 0 到 1 之间。

对于类别,用模块 utils 里的函数 to_categorical() 函数对类别进行独热编码 (one-hot encoding)。思路就是把整数用只含一个 1 的向量表示,比如类别 5 经过独热编码后变成 [ 0, 0, 0, 0, 1, 0, 0, 0, 0, 0 ],该向量有 10 个元素,和类别个数一致,向量只有第 5 个元素是 1 (独热),其他都是 0 (好冷)。

训练集的前十张图片展示如下:

上面代码给出下图所示的模型:

有了感官认识,再来研究代码。为什么需要打平层?因为图像有宽,高,色道三个维度,而打平到一维的过程如下图所示。

原始图像 ( 32, 32, 3) 输入打平层 (在参数 input_shape 指定图像维度大小),打平之后变成了一个 32* 32* 3 = 3072 的向量,可以想成现在输入有 3072 个神经元。之后三个稠密层的
神经元个数 (参数 units) 分别为 200, 150 和 10 ,前两个 200 和 150 是随便给的或者当成超参数调试出来,但最后一个 10 是和类别的个数一致。
用到的激活函数 (参数 activation) 分别是 relu, relu 和 softmax,前两个 relu 几乎是标配,但最后一个 softmax 和任务相关,如果是多分类问题就用 softmax。
常用的激活函数 (activation function) 如下图所示:

ReLU 将负输入 (x < 0) 转换成 0 , 正输入 (x > 0) 保持不变。LeakyReLU 和 ReLU 非常相似,唯一区别就是对于负输入 (x < 0),转换的结果也是一个和输入相关的负数 (ax)。
Sigmoid 将实数转换成 0-1 之间的数,而这个数可当成概率,因此 Sigmoid 函数用于二分类问题,它的延伸版 Softmax 函数用于多分类问题。
函数式建模只用记住一句话:把层当做函数用。有了这句在心,代码秒看懂。
第 1 行,用 Input() 接收图像数据。
第 2 行,把 Flatten() 当成函数 f,化简不就是 x = f(input)
第 3 行,把 Dense(units= 200, activation='relu') 当成函数 g,化简不就是 x = g(x)
第 4 行,把 Dense(units= 150, activation='relu') 当成函数 h,化简不就是 x = h(x)
第 5 行,把 Dense(units= 10, activation='softmax') 当成函数 q,化简不就是 output = q(x)
这样一层层函数接着函数把 input 传递到 output,output = q(h(g(f(input)))),最后再用 models.Model 将它俩建立关系。

该模型自动被命名 “model”,接着一张表分别描述每层的名称类型 (layer (type))、输出形状 (Output Shape) 和参数个数 (Param #)。我们一层层来看
InputLayer 层被命名成 input_ 1 ,输出形状为 [None, 32, 32, 3 ],后面三个元素对应着图像宽、高和色道,第一个 None 其实代表的样本数,更严谨的讲是一批 (batch) 里面的样本数。为了代码简洁,这个样本数在建模时通常不需要显性写出来。
Flatten 层被命名成 flatten, 3072 就是 32* 32* 3 打平之后的个数,参数个数为 0 ,因为打平只是重塑数组,不需要任何参数来完成重塑动作。
第一个 Dense 层被命名为 dense,输出形状是 200 ,参数 614, 600 = ( 3072 1) * 200 ,不要忘了有偏置单元。
第二个 Dense 层被命名为 dense_ 1 ,输出形状是 150 ,参数 30, 150 = ( 200 1) * 150 ,同样考虑偏置单元。
第三个 Dense 层被命名为 dense_ 2 ,输出形状是 10 ,参数 1, 510 = ( 150 1) * 10 ,同样考虑偏置单元。
最下面还列出总参数量 (Total params) 646, 260 ,可训练参数量 (Trainable params) 646, 260 ,不可训练参数量 (Non-trainable params) 0 。为什么还有参数不需要训练呢?你想想迁移学习,把借过来的网络锁住开始的 n 层,只训练最后 1- 2 层,那前面 n 层的参数可不就不参与训练吗?
根据要解决的任务来选择损失函数
选取理想的优化器
选取想监控的指标
编译模型用 complie() 函数,代码如下:

在 complie() 函数中:
对于参数 loss,本例是十分类问题,因此用的损失函数是 categorical_crossentropy,此外:
二分类问题:损失函数是 binary_crossentropy
回归问题:损失函数是 mean_squared_error
对于参数 optimizer,大多数情况下,使用 adam 和 rmsprop 优化器及其默认的学习率是稳妥的。在设定该参数时,也可以通过用名称和实例化对象来调用。
名称:'sgd'
对象:optimizers.Adam(learning_rate= 0.0005)
对于参数 metrics,也可以通过用名称和实例化对象来调用,在本例中的指标是精度,那么可写成
名称:['accuracy']
对象:[metrics.categorical_accuracy]
注意,指标不会影响模型的训练过程,只是让我们监控模型训练时的表现,损失函数才会影响模型的训练过程。
批量大小 (batch size) 指一个批量里的样本个数。下例中总共有 24 个数据,如果每个批里有 6 个数据,那么总局可分成 4 批。

期(epoch)指整个训练集被算法遍历一次。当设 epoch 为 20 时,那么要以不同的方式遍历整个训练集 20 次。一次 epoch 要经历 4 次迭代才能遍历整个数据集,即样本总数 / 批量大小 = 24 / 6 次迭代。20 次 epoch 运行过程如下图所示。

训练模型用 fit() 函数,代码如下:


上图给出训练步骤,不难看出训练集被分成 1563 个堆,每堆含 32 张图 (batch size)。10 个 epoch 之后,损失函数 (categorical cross-entropy) 从 1.8472 降到 1.3696 ,同时准确率 (accuracy) 从 33.41% 提升到 51.39% 。模型在训练集上可以到达 51.39% 的准确率,那么它在没见过的数据集上的表现会如何呢?

模型在测试集上的准确率为 49.52% ,比随机预测一个类别的准确率 10% 高多了 (因为有十类)。由于我们用这样一个非常简单的前馈神经网络来预测图片类别,49.52% 的准确率已经算是不错的结果了。
用 predict() 函数比对预测和真实类别。

测试集里用 10, 000 张图,类别是 10 个,因此 preds 是一个 [ 10000, 10 ] 的数组,每一行都是模型对相应图片预测的 10 个类别的概率,当然所有概率加起来等于 1 。看看测试集里第一张图片的预测结果:


y_test 也是一个 [ 10000, 10 ] 的数组,每一行都是相应图片真实的类别,因此 10 个元素有 9 个零和 1 个一。看看测试集里第一张图片的真实类别:


不难看出,预测结果 preds[ 0,:] 中类别四的概率最高 0.38579068 ,而真实类别 test[ 0.:] 就是类别四 (第 4 个元素是一)。用 np.argmax 分别从预测结果 preds[ 0,:] 和真实类别 test[ 0.:] 中找到最大值对应的索引,并从 CLASSES 中映射出类别描述。

测试集第一张是猫,而模型预测的也是猫,做对了!
再试试第四张。

测试集第四张是船,但模型预测的是飞机,做错了!
可视化:上面的对比方法太麻烦,我们可以随机抽取测试集里的 10 张,打印出每张图片,在图片下还贴上模型预测类别和其真实类别。


从上面 10