Time:2023-06-30 Click:210
6 月 28 日,Bitget 推出最新一期 Launchpad 项目 Typelt(TYPE),本次投入模式将基于统计阶段 BGB 的平均持仓获得额度。据了解,TYPE 将于 7 月 5 日起开始逐步解锁。
一句话概括,Type!t 是基于 BNB Chain 搭建的具备隐私功能的软键盘应用,主打 Type to earn,即边打字边挣钱。用户通过购买 Type!t 键盘皮肤(NFT),每日完成规定时长的打字目标,就能获取代币。
Type!t 成立于 2022 年 6 月,目前在新加坡和北美都有团队在协作运营。其当前估值 5000 万美元,投资机构有 Bitmart、MEXC Ventures、LBank Labs。具体投资金额尚未披露。
Type!t 本质上是在手机上下载类似搜狗输入法的 APP,软键盘的皮肤采用 NFT 形式发售,通过在手机上使用该输入法,可以在不同稀有度 NFT(N、R、SR、SSR)的算力容量期间挖矿。简单来说,手机打字软键盘相当于一台矿机。用户在规定挖矿时间内,赚取挖矿收益。
如果想要参与这个项目,用户首先需要购买 NFT,再关联到 APP。目前 NFT 有三大系列 :
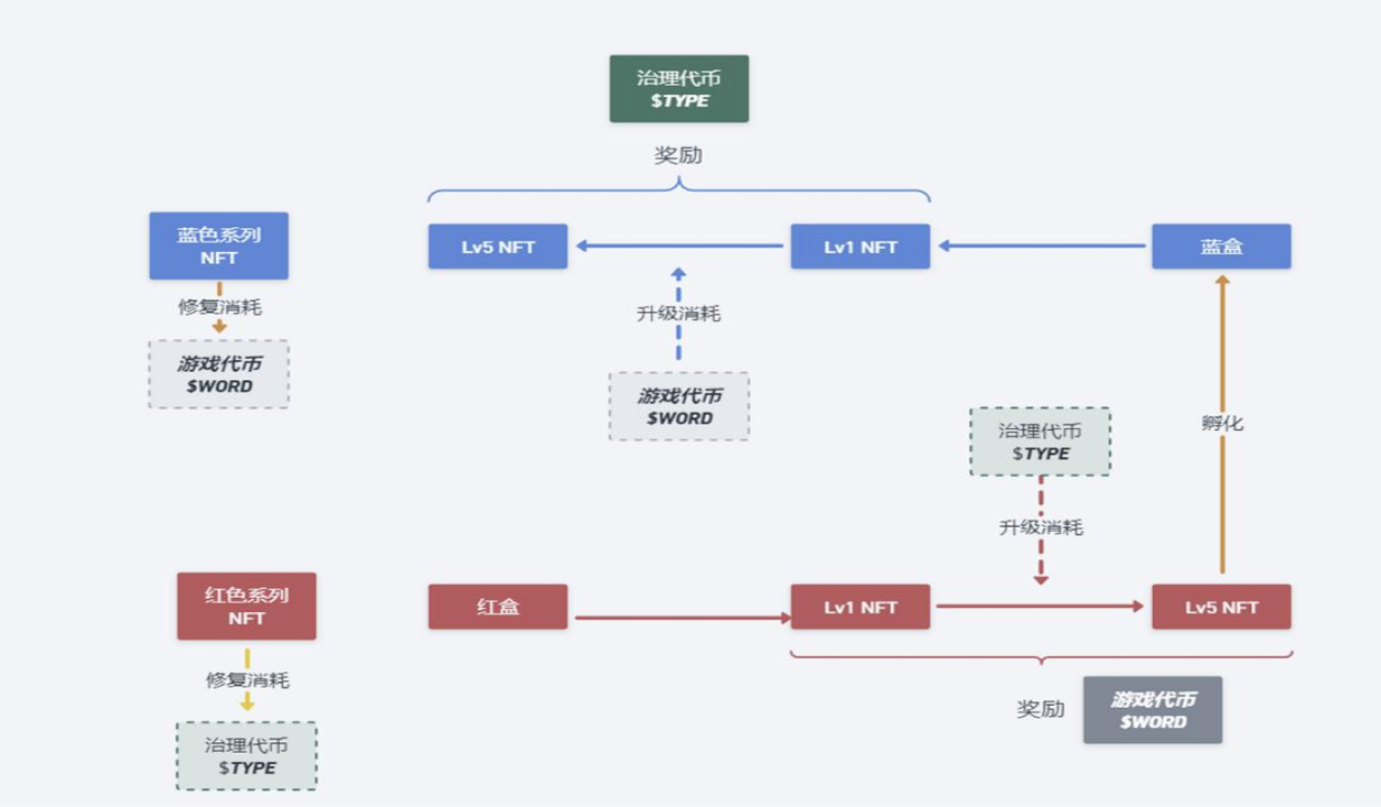
1. 红色系列:一开始项目方发售的基础 NFT,目前发售的 41000 个都已售罄,需要在二级市场购买;
2. 蓝色系列,由 5 级红色系列 NFT 孵化产出;
3. Freemint,官方活动系列(具体活动需要咨询官方),免费白嫖款,但是算力很低,需要花钱升级为正式 NFT。
在此,Odaily星球日报也将是其 APP 操作界面做简要讲解:

左图为 NFT 工作界面,这里会显示 NFT 的各种指标,来测算挖矿产出。根据官方表述,大致前期每个 1 级时间 NFT 挖矿产出时间为 3 分钟,大意就是每天一个 NFT 需要花费 3 分钟挖矿,多余时间挖矿并不能产生代币。
右图为 C 2C 交易市场,由于项目目前还处于相对早期的阶段,并没有在链上搭建流动性池子,所以为了丰富玩家的可玩性,官方在前期开发出交易端口。Odaily星球日报向项目方确认够得知,后期流动性池子建好后,该端口将会取消,以保证项目的去中心化程度。

Type!t 玩法逻辑较为简单,大体分为 5 步:
1. 先购买盲盒(红色系列不同稀有度 NFT)或红色系列 NFT;
2. Type to earn 赚取 $WORD;
3. 将红色 NFT 升到 5 级;
4. 孵化蓝色系列 NFT;
5. 通过蓝色系列 NFT 赚取 $TYPE。
进一步解释上图,Type!t 采用了 X to earn 项目较为经典的双代币模型:
1. $WORD:
$WORD 是 Type!t 生态系统的效用代币。使用红色系列 NFT 打字时获得 $WORD 奖励,并利用它们来增强和修复蓝色系列 NFT。$WORD 的总供应量为 10 亿,每月供应量减少 5% 。
2. $TYPE:
$TYPE 是 Type!t 的治理代币,使用蓝色系列 NFT 打字时获得 $TYPE 奖励,$TYPE 的总供应量为 10 亿。第一年,每月减产 10% ,进一步减产将通过社区投票决定。此外$TYPE 代币分配方案如下图:

那么,在当前的币价区间,Type!t 的实际收益如何?
举一个单例:目前从二级市场购买一个盲盒大概是 80 USDT,每天能产出 21 个 $WORD,每个$WORD 目前 0.11 USDT。每天修复 NFT 需要花费 1.25 个 $TYPE,每个 $TYPE 目前 0.85 USDT。每天实际产生收益 1 USDT 左右,回本周期在 70 多天。当然,若币价上涨,回本周期还能进一步缩短。
综上,就是 Type!t 基本介绍。通过使用该产品,我个人感觉但从输入法的角度来看,并不如 Web2 输入法的体验那么完美,这或将是项目方后续着重加强的方面。从 X to earn 的角度来看,Type 这一题材够新颖,有刚需,会吸引人们参与,不过当前收益并不高(好处是投入也相对较低),需要用户批量参与或升级到蓝色系列。由于目前玩法较为单一,每个 NFT 每天最多挖矿 3 分钟,也暂时不会设计太复杂的防作弊机制。
对 Type!t 最新进展感兴趣的朋友,可以从官方链接获取更多的信息。
Odaily星球日报的【新项目】栏目旨在帮助 Web3 早期项目获得市场曝光机会,如果你也是 Web3 创业者,欢迎关注官方推特 @OdailyChina,私信备注【寻求报道】,发送你的项目简介和联系方式,我们将尽快与你沟通。