Time:2023-06-27 Click:164
原文作者:Jaden, LD Capital

随着传统金融无风险利率上升和 DeFi 收益率下降,投资者纷纷涌入美债市场。为了重新扩大扩大市场规模和为用户提供更可持续稳定的收益,DeFi 协议将 RWA 作为抵押品来源或新的投资机会。
RWA 借贷协议累计借款量达到 44 亿美元,高峰时期为 2022 年 5 月达到 14 亿美元,当前 RWA 借贷协议借款额不足 5 亿美元(不包含 MakerDAO)。尤其是在 2022 年去杠杆阶段机构连环撤资,部分借贷协议出现了坏账。尽管市场对 RWA 板块关注度增加,但借款量仍然没有很大起色。近一年来,RWA 板块资金增长主要是针对美债认购业务。
本文将根据根据 Nansen 和 Rwa.xyz 跟踪,主要介绍接入现实资产的最活跃的借贷协议并跟进发展动态,这些协议分别是 MakerDAO、Maple Finance、Truefi、Goldfinch、Centrifuge和 Clearpool。
图:RWAs 协议活跃贷款量

MakerDAO
Rank#70
MakerDAO 为稳定币协议,允许用户抵押加密资产借出锚定美元的稳定币 Dai。
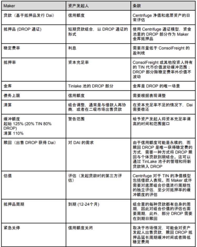
MakerDAO RWAs 板块分为 2 部分,一是 MIP 21 ,支持 RWA 作为抵押物进行借贷,并采用 Centrifuge Tinlake 作为底层,通常收取 4% 的稳定费,提案于 2020 年 11 月通过。二是 MIP 65 ,即支持通过 PSM 模块获取 USDC 并由 Monetalis 进行策略化投资,最初债务上限额度为 5 亿美元,随后于 2023 年 3 月将债务上限提高为 12.5 亿美元,这部分新增的 7.5 亿美金将在后续 6 个月内分 12 次购买美国债券。
图:MakerDAO RWA 抵押借贷运作方式

Centrifuge
Rank#257
Centrifuge 成立于 2017 年,由 Lucas Vogelsang、Maex Ament 和 Martin Quensel 联合创立,由柏林投资银行 Pro FIT 方案推动,与欧洲区域发展基金(EFE)共同供资开发。2022 年 1 月 29 日, Centrifuge 以锁定 5, 435, 100 DOT 赢得 Polkadot 第 8 次平行链插槽拍卖。
其产品为 Tinlake,支持用户抵押资产并产生一个 NFT 进行融资,每一个资产池都具有 2 种不同风险的代币,Tin 和 Drop。Centrifuge 收取 0.4% 平台费。
Centrifuge Tinlake 是 MakerDAO RWA 抵押借贷的底层。2021 年 4 月,金融机构 New Silver 率先在其 Tinlake 合约中建立了房产修复转手贷款池(fix and flip loans),依托 MakerDAO 作为信贷设施完成第一笔贷款融资。
2022 年 12 月底,BlockTower Credit 与 Maker 和 Centrifuge 合作,将 2.2 亿美元的现实世界资产带入 DeFi。Maker 将发行由这些 RWA 支持的 Dai 贷款,Centrifuge 将处理链上发行和代币化,而 BlockTower Credit 将充当资产管理者。
2023 年 2 月 Centrifuge 在 Aave 社区提议将现实世界资产(RWA)引入 Aave,并将其作为原生稳定币 GHO 的抵押品。Centrifuge 表示一旦 GHO 做好准备,就发布正式提案。
2023 年 1 月至 2023 年 6 月,Centrifuge 并无重大进展。
Centrifuge 收取的平台费尽管非常低,但接入的资金体量大,并且是最早采用风险分级的协议之一。
代币模型
Centrifuge 最初发布了 400, 000, 000 CFG,并将其分发给了基金会和最初的贡献者、核心团队、投资者和验证者。为了支付 PoS 区块奖励,预计每年将额外铸造 3 %的 CFG 代币,但是用于支付交易费用的代币会燃烧掉,以稳定 CFG 代币的总供应量。但其主链交易少,因此销毁的代币量极少。目前有部分 CFG 桥接至以太坊。CFG 的主要用途为质押、支付主链上交易费用以及参与治理。
Rank#395
Maple Finance 创建于 2020 年, 2021 年 5 月正式上线,产品上线 Solana 和 Ethereum 链,主要业务是为机构提供无抵押借贷服务,过去用户主体为加密公司,因此在 2022 年去杠杆的市场环境下产生了 5, 200 万美元坏账。
根据 Defillama,2023 年 3 月是 Maple Finance TVL 历史低点(24 M),随后协议在 5 月推出了针对美国国债的现金管理池后 TVL 有所反弹,相较于 Truefi 即将推出的美债池,Maple Finance 并没有最低认购额度,但从链上记录来看仍是以大额认购为主。6 月 12 日推出不定期贷款池以提高协议灵活性。截至 2023 年 6 月 24 日,Maple Finance TVL 达到 62.82 M,其中 RWA 板块 TVL 为 22.83 M。
Maple Finance 收取 0.66% 平台费用和 2.5% 履约费(在偿还贷款时按照利息的百分比支付)。
图:Maple TVL on Ethereum

代币模型
Maple Finance 发行两种代币,其中 MPL 在以太坊上发行,SYRUP 在 SOL 上发行,总量各 10, 000, 000 。用户质押 MPL 后可获得 xMPL,协议收入 50% 将用于回购市面上的 MPL 奖励 xMPL 持有者。目前 MPL 流通量为 796 万枚,其中 30.41% 参与质押,已回购 MPL 数量为 30, 010 。
Rank#429
Truefi 是 TrustToken 团队于 2020 年创建面向投资机构的无抵押借贷协议。TrustToken 此前曾创建了 TUSD,但已于 2020 年将该板块业务出售给名为 Techteryx 的公司。
Truefi 协议 TVL 跌破 1000 万美元后没有反弹迹象,协议目前暂无活跃借款池。Adapt 3 r digital 即将开放美国债券池,认购额度最小为 10 万美元,目前处于登记申请阶段。
协议收取 0.5% 平台费。
图:Truefi TVL

代币模型
TRU 最大供应量为 14.5 亿,当前代币供应量为 1, 198, 450, 773 ,当前流通量为 1, 061, 445, 050 ,销毁 2.51 亿枚代币。截至 2023 年 5 月 22 日团队统计数据,团队、代币销售、流动性奖励和治理部分锁定代币约 1.4 亿枚。
TRU 价值捕获来自:
1 )质押,批准或拒绝新贷款;
2 )储备金;
3 )流动性激励;
4 )治理。
Rank#737
Goldfinch Finance 主要业务是实体公司提供贷款,目标客户是债务基金和金融科技公司等借贷企业,为他们提供 USDC 的信用额度。
根据 dune 数据,Goldfinch 活跃贷款量和协议 TVL 从 2022 年 5 月起基本处于停滞增长的状态,总贷款额度维持在 1 亿美金左右,主要原因在于无抵押借贷需要对实体进行详尽调查,同时贷款方通常为机构,在熊市阶段下,贷款方和借款方对风险和收益评估难以匹配。
Goldfinch 收入来自借款人支付的利息和 LP 产生的取款费,DAO 会收取上述费用的 10% 。LP 从高级池中提现时需要支付 0.5% 的提现费用,该费用也会分配给 DAO。
图:Goldfinch 活跃贷款量/TVL

代币模型
代币总量 114, 285, 714 ,未来(2 年后)可能会引入适度通胀计划,最终由社区决定,当前代币流通量为 51.9 m,占代币总量的 45% 。代币总量将近 55% 在 TGE 后 3 年释放,每月释放量约为 176 万枚。
Rank#960
协议于 2022 年Q1上线以太坊主网,团队成员主要来自传统金融机构,协议产品包括无需许可池和需许可池。
无许可池是指任何人可提供借款,但借款人仍需要经过向团队申请名单。无许可池大小是动态的,对贷方可以提供的流动性数量没有限制。借款人可以使用利用率/利率曲线来优化资金池规模,无确定的归还贷款时间,利息动态计算。其借贷方式类似 Aave 等抵押借贷协议。但池子的利用率需要保持在 95% 以下,当利用率超过 95% 时,借款人不可再进行借款。超过 99% ,贷款人不可提款,且借款人需要偿还一部分资金。
Prime 为 Clearpool 即将推出的需许可池,搭建在 Polygon 上,目前处于测试网阶段。Prime 池参与方都需要经过 KYC 和 AML 调查。
2023 年 3 月为协议 TVL 低点(2.6 m),当前 TVL 为 28.49 m,但自 5 月以来 TVL 进入增速减缓。
图:Clearpool TVL

代币模型
代币 CPOOL 总量为 10 亿个,公募轮估值为 4000 万美元,目前处于破发状态。
2024 年 1 月前,每月 28 日释放代币总流通量的 3.11% 。
代币价值捕获来自于:
1 )协议收入 5% 用于回购;
2 )质押获得代币奖励;
3 )参与治理。