Time:2023-05-05 Click:178
新的 memecoin Pepe (PEPE)自几周前首次亮相以来
飙升超过 2,000%
后进入了大幅修正阶段。
5 月 3 日,PEPE 价格跌至 0.00000089 美元,较两天前创下的 0.00000138 美元的历史高位下跌约 35%。
由于调整,其市值下滑了近 8000 万美元,将 PEPE 挤出了前 100 名加密货币。

技术和基本面指标的组合暗示 PEPE 价格进一步下跌。
零售兴趣下降
随着价格下跌,
PEPE 在中心化和
去中心化交易所的日交易量有所下降。
同样的情况也
发生
在谷歌趋势上,关键字“Pepe Coin”的得分在一天之内从 100 下降到 7,这表明零售炒作在过去 48 小时内已经消退。

PEPE鲸鱼分布令人担忧
根据网站 CoinCarp 追踪的数据,前 100 个最富有的 PEPE 地址,也就是“鲸鱼”,控制着 45% 的代币流通供应。

这 100 个地址可能属于 100 个不同的人。
但一个实体可以控制多个地址,这使得有限数量的鲸鱼对 PEPE 未来价格趋势的方向有更多发言权,增加了价格操纵的风险。
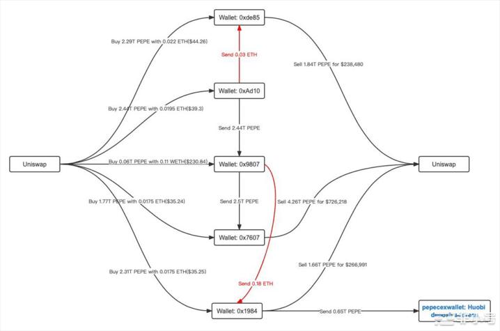
例如,Lookonchain 透露,据称与 Pepe 团队有关的五个地址在流动性较弱的市场上赚取了 123 万美元的利润。
他们以低价购买了 8.87 万亿个 PEPE 代币,并在 Uniswap 上以更高的价格出售了他们持有的 90% 以上的代币。

一些顶级 PEPE 持有者是中心化交易所。
但是,根据分析师 008.eth 追踪的数据,非交易所 PEPE 鲸鱼最近减少了头寸,暗示在价格持续调整的同时出现获利回吐。
未来 20% PEPE 修正?
PEPE 在没有任何具体基本面支持的情况下反弹,控制上升趋势的鲸鱼减少的证据可能会在短期内抵消收益。
技术人员同意。
例如,四小时图显示 PEPE/USDT 已形成更高的高点,但其相对强度指数 (RSI) 已形成自 4 月 30 日以来较低的高点。换句话说,看跌背离表明 PEPE 的上行势头可能会在短期内。
此外,PEPE 出现在接近 0.0000047410 美元的 50-4H 指数移动平均线(50-4H EMA;红色波浪)的道路上,较当前价格水平下跌 20%。
进一步跌破红色波浪可能会使代币测试 0.00000020-0.00000017 美元区间作为下一个下行目标。
当然,PEPE 代币是新的,因此缺乏足够的价格历史来预测其未来的价格走势。
此外,模因币因其剧烈波动和大幅价格波动而臭名昭著。
例如,由于
亿万富翁投资者埃隆马斯克的
大力支持,狗狗币自 2020 年以来已上涨 7,000% 。
在加密行业你想抓住下一波牛市机会你得有一个优质圈子,大家就能抱团取暖,保持洞察力。如果只是你一个人,四顾茫然,发现一个人都没有,想在这个行业里面坚持下来其实是很难的。 想抱团取暖,或者有疑惑的,欢迎加入我们——公众号:歪闹小糊涂 感谢阅读,我们下期再见!