Time:2023-05-01 Click:179
「每周编辑精选」是Odaily星球日报的一档“功能性”栏目。星球日报在每周覆盖大量即时资讯的基础上,也会发布许多优质的深度分析内容,但它们也许会藏在信息流和热点新闻中,与你擦肩而过。
因此,我们编辑部将于每周六从过去 7 天发布的内容中,摘选一些值得花费时间品读、收藏的优质文章,从数据分析、行业判断、观点输出等角度,给身处加密世界的你带来新的启发。
下面,来和我们一起阅读吧:

Blockdata: 2022 年加密支付赛道现状
加密支付提供商瞄准以下领域:消费者向企业支付,B2B支付,NFT 支付,Web3支付,汇款支付。主要的加密货币支付提供商(收费在 1% 及以下)有:Binance、BitPay、CoinsBank、Coinbase、CoinGate、Coinify、CoinPayments、NOWPayments、SpicePay 等。尽管加密市场进入熊市,但加密支付的接受度正在上升,世界各地的公司都在接受加密支付,监管机构也热衷于推动加密支付的采用。

深度研究 DeFi 遗珠:固定利率借贷
当下 DeFi 借贷的主要模式是以超额抵押为基础的浮动利率机制,借款利率和存款利率会随着用户的需求而浮动。然而由于 DeFi 中利率高波动性的特点,使得浮动利率贷款风险较高,让加密货币投资者无法以可预期的方式对资金进行长期的管理。在固定利率借贷服务中,利率在整个贷款期内均保持不变。由于已知利率是预先设定的,因此固定利率贷款的风险较小,能够吸引许多范围更广、时间更长、风险更低的用例。
固定利率的实现方式有很多种,包括基础固定利率借贷协议,本息分离协议,结构化分层(固定利率衍生品)以及博弈论固定利率协议。
本文聚焦于基础固定利率借贷协议,挖掘固定利率实现的基本机制,使用案例,并对比分析 Notional Finance 和 Yield Protocol。
Notional Finance 与 Yield Protocol 显著的区别在于:Notional 生态系统的底层资产是 cToken,也就是 Compound 的存款证明,而交易零息代币的流动性池是 fCash/cToken,这样存储在流动性池中的资金可以随时产生利息,提高流动性提供者的资金使用效率;Yield 使用自己改良版本的 AMM,称为 YieldSpace 来管理滑点,而 Notional 则使用一种动态的敏感曲线组成的专有算法,通过三个参数来构建了一个适用于零息债券流动池价格变化的曲线。
一文梳理加密保险赛道发展现状
保险协议提供的保险服务主要有两种类型:智能合约漏洞、脱钩风险。
保险业并无增长,因为缺乏有吸引力的关键产品,保险在加密领域中是一个艰难的卖点。市场需要寻找创新的方法来改善或创造一种不同的方式来为不同的人群提供保险服务,如自动保险、提前终止和协议购买的保险。Sherlock 和 Y2K Finance 是两个通过提供不同的保险方法进行创新的协议。
全景解析 DEX 聚合器: 生态发展、产品对比、聚合算法
根据功能和实现方式,聚合器可分为:收益聚合器、DEX 聚合器、多功能聚合器。本文聚焦于 DEX 聚合器,围绕生态发展、产品对比以及聚合算法三方面,详细介绍了 DEX 聚合器的过去和现状,以及对未来的展望。

1Inch、DODO、CowSwap、ParaSwap、KyberSwap 对比图
聚合算法的两种路径解决方案是线性路由和拆单路由。
目前来看,DEX 龙头如 Uniswap、Curve 等仍然占据链上交易的主要份额;而 DEX 聚合器交易量占比不到 50% ,仍具有很大的市场空间。DEX 聚合器的市场份额能够继续增加,主要取决于两点:增加更多的流动性来源和降低 gas 成本。
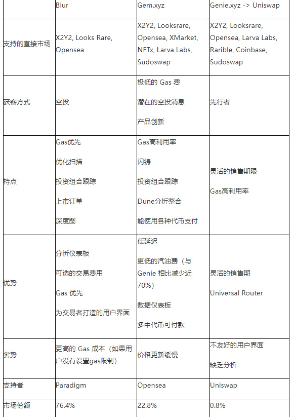
Bixin Ventures:NFT 交易市场发展趋势洞察
与巨头 Opensea 竞争的包括版权变革、降低交易费用和通过空投代币激励 NFT 交易和上市等。
文章比较了三个主要利益相关者,包括以 Opensea 代表的直接市场、以 Gem.xyz 代表的聚合器和以 Sudoswap 为代表的新形式的市场。从 Magic Eden 的经验来看,先发优势不是一切,产品创新引领增长。

几个 NFT 市场的相关服务数据对比
另一方面,聚合器模型从未真正崛起。

NFT 市场的未来模型有:垂直化市场和基础设施,会员制交易所,以交易者为中心的交易所,媲美甚至优于当前电商购物体验的功能。
深度解析NFTfi领域发展现状、面临的挑战与未来思考
NFT 市场目前由频率较低但价值较高的交易驱动。NFT 金融协议中有大量倾向于关注蓝筹项目。NFT 金融领域的协议主要旨在解决 NFT 持有者/投资者面临的四个核心挑战:缺乏市场流动性,资本效率低下,完全依赖资产价格上涨,价格发现不足。NFTFi 的发展可能有助于 NFT 被公认为与传统金融市场相当的投资类别。
以太坊转PoS后,如何缓解MEV的影响?
MEV 的两种解决方案分别是 Proposer-Builder Separation (PBS)和 Builder API。MEV 不容易被抵消。虽然存在潜在的缓解措施,但它们需要对以太坊应用程序的架构方式以及用户与之交互的方式进行结构性更改。
浅谈以太坊质押可提取价值中的投资机会
来源上,ETH Staking Extractable Value 可以分为 Consensus Income、Execution Income 和 MEV 三类;流向上,ETH Staking Extractable Value 可以分为 Validator Captured Value(Validator Staking Income)和 Validator Uncaptured Value 两类。
Validator Infra Provider、Pooled Staking Protocol、CEX 和 Staker 能够从 Validator Staking Income 中分一杯羹;Searcher、Block Builder 能够从 Validator Uncaptured Value 中分一杯羹。
Validator Infra Provider、Stake Pool、Products based on DVT 和 External MEV Market 中有值得关注的投资机会。

Amber Group:账户抽象带来的钱包进化
账户抽象的目标是解耦 signer 和账户之间的关系。账户抽象钱包是一种根据预先指定和可定制的规则来定义什么是有效交易的智能合约钱包。目标是防止 signer 对钱包资产发生的事情拥有绝对和最终的控制权。
这将钱包转变为可编程智能合约为新功能打开了大门,如社交恢复、基于角色的访问控制、会话密钥、批量交易等。
账户抽象钱包目前没有在协议层面实现,目前仅作为智能合约存在,gas 以创造性的方式进行中继。因此,部署智能合约钱包是有成本的,每个钱包在用作 EOA 的替代品之前都需要进行审计,支持 ERC-4337 的基础设施也不完善,智能合约钱包只能与实施了 EIP-1271 的去中心化应用程序交互,调用 EIP-1271 来验证合约钱包的签名。
Layer 2 已经实现了真正的账户抽象,超越了迄今为止任何 EIP 已经成功实现的。
DAO 代币估值框架:基本面与可比分析法
许多协议都采用双重公司-DAO 结构,其中公司充当 DAO 底层协议的开发商和运营商。文章重点介绍 DAO 代币的估值,与 DAO 背后的开发商相比,它代表了一个独立的估值框架。作者认为 DAO 代币估值主要可以通过两种方式进行,即基本估值法(根据基本面)和可比分析法(根据各种指标比较 DAO 代币)。
在对代币进行估值时,务必要考虑代币流通速度。为代币持有者社区提供价值和参与很重要。大多数 DAO 代币都在去中心化交易所上市,因为在中心化交易所上市可能是一个漫长而昂贵的过程。
过去的一周内,消息人士:SBF 计划开展新业务,补偿受 FTX 破产影响的用户,SBF 已被巴哈马警方逮捕,美国可能会要求其引渡,众议院金融服务委员会主席:质疑听证会前夕逮捕 SBF,路透社:巴哈马法官驳回 SBF 的 25 万美元保释金申请,将至少关押至明年 2 月 8 日,路透社:FTX 首席工程师曾对 FTX 软件进行秘密更改,Alameda 的头寸将免于自动清算,FTX 新任 CEO:无法弥补所有损失,大多数用户将无法收回损失的资金,路透社:美国司法部对 Binance 的指控存在分歧,或推迟对其长期刑事调查的结论,币安:路透社正在攻击其执法团队,今年已响应超过 47, 000 项执法请求,Gemini 交易所 570 万用户信息遭泄露;
此外,政策与宏观市场方面,美联储年度收官决议:如期加息 50 bp,美SEC:拒绝将 GBTC 转为现货 ETF 的申请「解释合理、证据充分」,香港证监会:正在草拟新制度下持牌虚拟资产交易所的监管规定;
观点与发声方面,CZ:FUD 是可理解的正常市场行为,目前币安平台资金流向已扭转为净流入,Arthur Hayes:FTX/Alameda 崩溃或已将 BTC 带入周期底部,Dragonfly Capital合伙人:Genesis 清算或将迫使DCG破产;
机构、大公司与头部项目方面,Apple 将允许欧洲用户在第三方应用商店购买 NFT 和加密货币,Sui 发布 SUI 代币分配细节,基金会管理的社区储备占 50% ,Sushi CEO:一年内已花费 3000 万美元引导流动性,新代币经济学将重新设计引导流动性;
NFT 和 GameFi 领域,NFT 项目 mfers 创始人sartoshi 宣布将回归加密社区,Magic Eden 引入折扣和奖励系统……嗯,又是跌宕起伏的一周。
附《每周编辑精选》系列传送门。
下期再会~