Time:2023-03-23 Click:292
3月16日,Arbitrum宣布成立Arbitrum基金会,同时通过一个去中心化的自治组织(DAO)和备受期待的Arbitrum治理代币(ARB)对Arbitrum One和Arbitrum Nova网络进行治理。最初由Offchain实验室开发,Arbitrum DAO章程的发布明确了指导原则、组织框架和程序。该章程将用于管理Arbitrum DAO财务部,Arbitrum One和Arbitrum Nova的合同和参数,以及DAO治理合同。

Arbitrum是由Offchain实验室开发的一套技术,旨在扩展以太坊。这些解决方案包括乐观的滚动协议Arbitrum One,以及Arbitrum AnyTrust Chain Arbitrum Nova。这些网络旨在实现比以太坊主网更快、更便宜的交易。
01、Token空投
期待已久的ARB代币将在社区成员、原生DAO、核心团队和早期投资者之间分配。那些在2022年2月6日快照之前成为 "Arbitrum用户"的人,有资格获得空投。空投将在16890400号区块或2023年3月23日星期四上午7点33分(格林尼治标准时间)左右进行申请。
空投资格是由一个基于积分的系统决定的,该系统根据用户在Arbitrum One和Arbitrum Nova上的行动来分配ARB。用户每完成一个行动项目就可以获得一个积分,最多可获得15个积分。空投的资格标准包含了Arbitrum One和Arbitrum Nova链上的许多活动。

大部分的评分标准都集中在Arbitrum One上,大概是为了激励早期采用者。然而,额外的标准也包括Arbitrum Nova用户,允许他们最多得4分或在Arbitrum One奖励的基础上再加一分。此外,在Arbitrum Nitro发布之前在Arbitrum One上获得的积分价值是两倍。
02、Token分配
Arbitrum的ARB代币总供应量为100亿,最大年通货膨胀率为2%。Arbitrum空投的一个独特之处在于其分配给协议公会,一个由130个以太坊贡献者组成的集体。这样做,Arbitrum不仅选择奖励其生态系统内的DAO,而且还奖励Ethereum L1上的贡献者。虽然Optimism制定了一个计划,通过追溯公共产品资金来回馈生态系统,但Arbitrum选择通过空投分配来实现。
ARB的分配情况如下:

虽然DAO国库将收到约43亿ARB,但当AIP-1被批准时,DAO控制的代币的真实数量将接近35亿。该提案概述了一个即时计划,即创建一个由Arbitrum基金会控制的 "行政预算钱包",并用7.5亿ARB(总供应量的7.5%)为其提供资金。这个钱包将被用来分配特别拨款,偿还基金会的总设置成本(350万美元),并为持续的行政和运营成本提供资金。
03、治理结构
Arbitrum DAO治理结构由多个具有不同权限级别的实体组成。

(来源: Messari Governor)
Arbitrum DAO
Arbitrum DAO由使用Arbitrum治理合同的ARB代币持有者管理,其对以下资产有确切的控制权。
Arbitrum代币持有者可以使用Arbitrum改进提案(AIPs)对链上提案进行提议、投票和实施。AIPs有几个功能,包括,调整参数,将新的权限和链分配到DAO合约的范围内,分配资金,以及向社区和DAO提供信息或指南。
Arbitrum基金会
Arbitrum基金会设在开曼群岛,受Arbitrum章程的规定约束。它服务于Arbitrum DAO社区,以促进Arbitrum生态系统的成长和发展。基金会由Arbitrum DAO管理。AIP-1通过后,DAO可随时罢免或选举Arbitrum基金会董事,调整董事数量。
基金会专门负责监督AIP的受托责任,并确保AIP不违反Arbitrum基金会修订和重述的组织章程大纲、Arbitrum章程,或违反法律合同或安排。
此外,基金会还有权使用特别拨款流程发放拨款。特别赠款是一种链上许可申请流程,允许Arbitrum基金会从行政预算钱包中发放拨款 ,而无需经过Arbitrum改进提案 (AIP) 流程。
安全理事会
安全理事会负责监管由12名成员组成的多签钱包,并有权采取紧急和非紧急行动,安全理事会被授权作为紧急支持和例行运作委员会。
安全理事会可以在 12 票中获得 9 票的情况下执行紧急行动。然后它将能够执行任何软件升级或所需的操作来保护 Arbitrum DAO的完整性、机密性或可用性。在执行紧急行动后,理事会必须发布一份完整的透明度报告。
它也可以在12人中有7人批准的情况下执行非紧急行动,在非紧急的情况下执行常规软件升级、维护和参数调整。这些行动允许DAO绕过AIP的投票阶段,进入L2等待期。

安全理事会由 12 个成员组成,分为两个 6 人组,分别于每年 3 月 15 日和 9 月 15 日选出。每个成员每月获得 5,000 美元的 ARB 代币报酬。AIP-1将提议安全理事会的 12 个初始成员。
安全理事会成员选举将由DAO通过ARB代币持有人的投票每六个月进行一次。在任何时候,安全理事会成员都可以在任期结束前被罢免,只要有⅚多数票赞成罢免,并且有10%的法定人数。
数据可用性委员会 (DAC)
DAC负责管理Arbitrum Nova的数据可用性,这是一个AnyTrust链。AnyTrust模型依靠DAC来存储和提供所需的数据。DAC委员会成员可以通过宪法AIP任命或罢免,或者如果委员会成员辞职而没有人替代,则由安全理事会的紧急行动任命。
04、治理流程
Arbitrum DAO的初始治理过程已经在AIP-1下的DAO论坛上公布。开始时,DAO将有三个不同的治理过程,用于不同的提案类型。AIPs, Special Grants, and Security Council Elections.
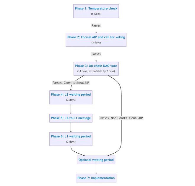
Arbitrum改进提案的各个阶段
治理过程根据AIP是否被认为是宪法性的或非宪法性的而有所不同。虽然所有的AIP在第一至第三阶段将遵循相同的程序,但宪法AIP在链上投票后将需要额外的延迟期。

05、Arbitrum治理合约
Arbitrum治理包括众多的自定义治理合约,Gnosis保险箱,以及跨越Arbitrum One,Arbitrum Nova和Ethereum Mainnet的Arbitrum系统合约。
链上治理系统的主要参与者是非宪法治理合约、宪法治理合约和安全理事会。每个治理合约都是OpenZeppelin治理框架的衍生品,独立存在于Arbitrrum One卷轴上,拥有对两个独立时间锁合约的所有权权限。

非宪法治理合约只对财政相关的提案拥有权力,并控制DAO持有的资产和DAO持有的ARB的合约所有权。宪法总督合约和安全委员会可以直接向L2 Timelock(3天)合约提议,后者将这些提议传递给以太坊主网上的L1 Timelock。

L1 Timelock保留了对Arbitrum One Governor合约、Arbitrum One和Arbitrum Nova的ArbOwner合约以及Ethereum Mainnet上所有Arbitrum One和Arbitrum Nova合约的升级执行者的最终控制权。L1时间锁通过一个可重试的票据有进一步的执行能力,这使得L1时间锁可以通过Arbitrum One和Arbitrum Nove升级执行器执行提案。
安全委员会也有很大的权力取消L1和L2 3天时间锁的提案,并直接向L2 3天时间锁提出修改意见,有效地绕过了DAO治理。虽然这些类型的多义词提供了一个后盾,以防止恶意攻击,如果DAO治理受到影响,他们也引入了一个关键的漏洞,因为12个签名者之间有可能出现垄断。
06、Optimism和Arbitrum
Optimism Collective和Arbitrum DAO之间的代币分配有一些明显的区别。虽然Arbitrum分配给用户空投的代币较少,而分配给核心团队成员和顾问的代币较多,但Optimism对追溯公共物品资金的强调是最大的分配差异。虽然Optimism的两院制治理方法是创新的,但它将OP代币的极大部分放在相对较少的决策者手中。相比之下,Arbitrum的分配方式将近两倍的代币置于代币持有者的职权范围内,所有分配的代币有近一半进入了DAO国库。

Arbitrum的发布计划也引入了一些与Optimism的发布明显不同的地方,最明显的是它对链上治理的直接奉献。虽然Optimism继续朝着完全链上治理的方向发展,但目前的DAO仍然依赖于Optimism基金会来执行DAO的愿望。相比之下,Arbitrum是开箱即用的,不依靠Offchain实验室或Arbitrum基金会来执行决策。
随着Optimism继续去中心化,它将需要安装一些保障措施。例如,Arbitrum的安全委员会是一个强有力的例子,说明链上治理保障措施是关键的安全点。安全委员会对几乎所有的关键合同都保持一定程度的控制。
另一方面,Optimism和Arbitrum的治理有一个共同的重点,就是让代表们成为协议的管理者。乐观主义已经是一个强大的代表生态系统的所在地,并具有整个空间中最好的代表用户界面之一。在最近的Twitter空间中,Offchain实验室团队表达了类似的观点,表示他们已经鼓励所有的核心团队和顾问将他们的持股委托给社区成员,并放弃直接对提案投票。
07、结论
Arbitrum DAO和ARB代币的推出是第二层扩展解决方案的去中心化的又一巨大进步。此外,伴随着Arbitrum治理的L2治理模块是治理的一个巨大进步。
虽然代币分配遵循Optimism的分配方式,但Arbitrum将更多的代币置于DAO投票者的直接控制之下。
在未来一周内,代表们将开始申请接受委托。一旦代币推出,我们将对治理情况有更多了解。在最初的代币分配之后,DAO的第一步将是批准组建Arbitrum基金会,Arbitrum DAO宪法,安全和数据可用性委员会,DAO财政资金,以及AIP-1内概述的AIP程序。
在加密行业你想抓住下一波牛市机会你得有一个优质圈子,大家就能抱团取暖,保持洞察力。如果只是你一个人,四顾茫然,发现一个人都没有,想在这个行业里面坚持下来其实是很难的。
想抱团取暖,或者有疑惑的,关注公众号:币然之路
感谢阅读,我们下期再见!