Time:2023-03-20 Click:168
近日,多家上市公司发布重要股东增持计划,为了稳定投资者信心,不少公司控股股东、实际控制人出手增持护盘。Wind数据显示,截至3月20日,A股共有12家上市公司的28位重要股东发布增持计划。
除了发布增持计划外,上市公司近期还扎堆发布了增持进展。不少上市公司在年报窗口期到来之前获积极增持。
发布增持计划
从增持主体看,不少上市公司的增持主体是控股股东、实际控制人。
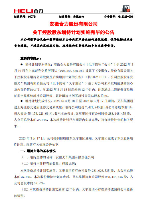
安徽合力3月18日公告,3月17日,公司接到控股股东叉车集团通知,叉车集团完成了股份增持计划。在此之前,基于对公司未来发展前景的信心及内在价值的认可,叉车集团计划自2022年3月18日起未来12个月内,通过上海证券交易所证券交易系统增持公司股份,累计增持比例不超过公司总股本的2%。

图片来源:安徽合力公司公告
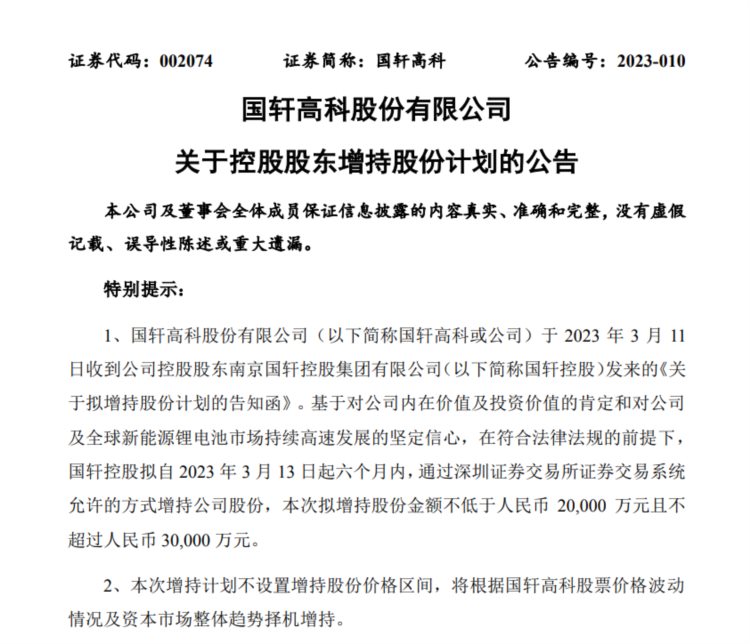
国轩高科3月11日收到公司控股股东国轩控股发来的《关于拟增持股份计划的告知函》。基于对公司内在价值及投资价值的肯定和对公司及全球新能源锂电池市场持续高速发展的坚定信心,在符合法律法规的前提下,国轩控股拟自3月13日起六个月内,通过深圳证券交易所证券交易系统允许的方式增持公司股份,本次拟增持股份金额不低于2亿元且不超过3亿元。拟增持股份的资金来源是国轩控股自有及自筹资金。

图片来源:国轩高科公司公告
有的上市公司实际控制人、控股股东接连发布增持相关公告。
以新致软件为例,公司3月5日晚间公告,于3月3日收到实际控制人兼董事长郭玮的通知,基于对公司未来展的信心以及对公司长期投资价值的认可,在符合法律法规的前提下,提出后续增持计划。拟增持金额为不低于1500万元且不高于3000万元(含本次增持)。公告显示,综合考虑市场波动、窗口期、资金安排等因素,为保障增持计划顺利实施,本次增持股份计划的实施期限为自2022年12月15日起12个月内。
根据新致软件公告,在此之前,郭玮自2023年2月9日至本公告披露日,以自有资金通过上海证券交易所交易系统以集中竞价交易方式增持公司25万股,约占公司总股本的0.1047%。
增持态度较为积极
除了发布增持计划外,上市公司还扎堆发布增持进展。
四川路桥近日公告,控股股东蜀道集团计划自2023年1月16日起6个月内以自有资金择机增持公司股票,拟增持股份金额不低于2.5亿元,不超过5亿元。截至2023年3月12日,蜀道集团累计增持公司股票4051.28万股,占公司总股本的0.65%,累计增持金额为4.88亿元。
根据四川路桥公告,蜀道集团基于对公司持续健康发展的信心和价值的认可,将继续增持本公司股票至完成本次增持计划。
上市公司在年报窗口期到来之前获积极增持。
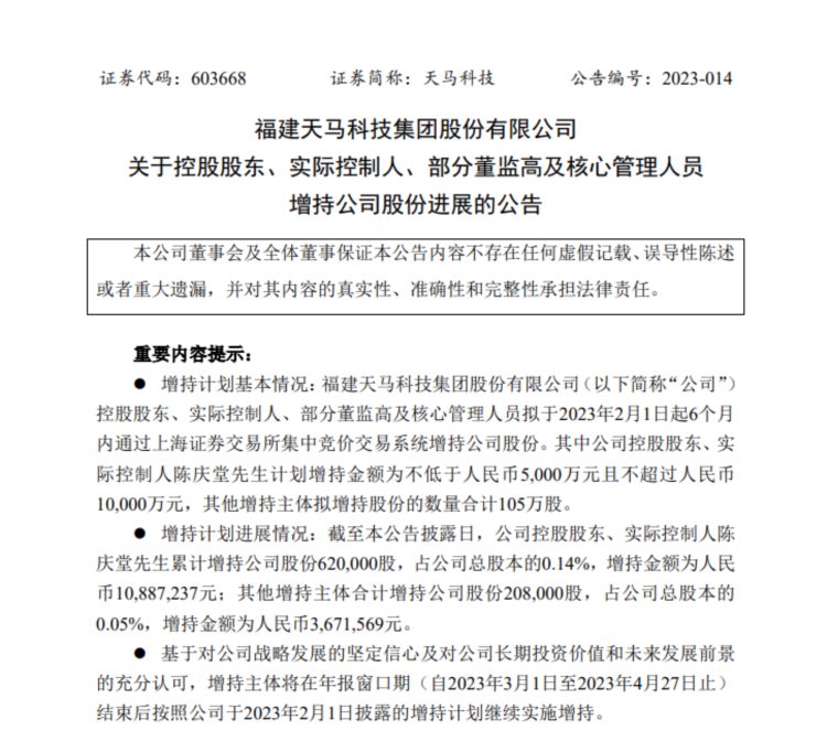
天马科技3月12日晚间公告,截至本公告披露日,公司控股股东、实际控制人陈庆堂累计增持公司股份62万股,占公司总股本的0.14%,增持金额为1088.72万元;其他增持主体合计增持公司股份20.8万股,占公司总股本的0.05%,增持金额为367.16万元。基于对公司战略发展的坚定信心及对公司长期投资价值和未来发展前景的充分认可,增持主体将在年报窗口期(自2023年3月1日至2023年4月27日止)结束后按照公司于2023年2月1日披露的增持计划继续实施增持。

图片来源:天马科技公司公告
在此之前,天马科技公告,控股股东、实际控制人、部分董监高及核心管理人员拟于2月1日起6个月内通过上海证券交易所集中竞价交易系统增持公司股份。其中公司控股股东、实际控制人陈庆堂计划增持金额为不低于5000万元且不超过1亿元,其他增持主体拟增持股份的数量合计105万股。
来源:中国证券报·中证网 作者:欧阳春香 董添
免责声明:文章中操作建议仅代表第三方观点与本平台无关,投资有风险,入市需谨慎。据此交易,风险自担。