Time:2023-03-10 Click:215
原文作者:Vader Research
原文编译:深潮 TechFlow

价值积累是 Web3 中一个至关重要但常常被忽视的议题。在本文中,我们将深入探讨 Yuga 生态系统内产生的价值如何分配给不同的利益相关者(Yuga Labs,$APE,BAYC,MAYC 等)。
在 Web2 企业中,资本结构通常由股权和不同层次的债务组成。高级债权人通常拥有更高的抵押品安全,但收取较低的利率,而次级债权人持有的安全抵押品较少,但收取较高的利率。
企业价值就像一家公司的价格标签。它告诉我们这家公司总共值多少钱,包括它欠别人的钱(如银行)和属于业主的钱(如股东)。
企业价值=股权价值 债务价值

债权人和少数股权股东在企业的收益和资产方面有法律权利。相反,NFT 和代币所有者并没有享有这样的保护。尽管如此,通过将 Web3 公司发行的代币和 NFT 作为整个资本结构的一部分,我们可以增强价值增值的设计和结构。
运用同样的逻辑,Yuga 生态系统的价值等于整个 Yuga 世界的价值。它是 Yuga Labs 股权实体所有的资金和所有现有 NFT 收藏品(BAYC,MAYC 等)和代币($APE)价值的总和。
Yuga 生态系统价值 = Yuga Labs 股权价值 Yuga NFT 和代币的价值

内在价值是指某个资产未来的价值,我们可以根据未来的盈利能力来估算其内在价值。但由于未来的钱不如现在的钱有价值,我们会对未来的收益进行折现处理。
因此,一个公司、代币或 NFT 的基本价值等于其未来盈利的折现值。用同样的逻辑,Yuga 生态系统的价值也等于其未来盈利的折现值。
Yuga 生态系统价值 = 折现后未来收益
Yuga 生态如何产生收益呢?我们来看一下 Yuga 生态系统的基本收益来源。
Yuga 有两个主要的收入渠道:
NFT 和 Token 销售 → 创建和出售新的代币和 NFT 收藏品;
NFT 版税 → 每笔二级 NFT 交易收取一定的费用。

Yuga 生态通过创建和销售新的 NFT 集合,例如 BAYC、MAYC 和 Otherdeeds,获得了重要的收入来源。Yuga Labs 从 MAYC 的首次销售中获得了 1 亿美元,从 Otherdeeds 的首次销售中获得了 3.3 亿美元,同时在其资产负债表上持有 20 亿美元以上的 Ape Coin 和 4000 万美元的 Otherdeeds。
然而,发布新的 NFT 集合也有其缺点:它稀释了现有 Yuga 生态系统股东(Yuga Labs、APE、BAYC)的所有权。对于现有的 Yuga 生态系统股东来说,从稀释中受益,需要通过发行和销售新的 NFT 集合所创造的价值来抵消稀释成本。
这个想法类似于并购(M&As)的概念,即收购公司通过股份交换收购目标公司。因此,收购公司的股东将经历稀释。收购的成功取决于目标公司创造的价值是否超过了稀释成本。如果创造的价值更大,那么收购被认为是成功的;否则,它被认为是失败的。
当 Yuga Labs 发行并以每件 200 美元的价格出售了 10 K 件 BAYC 时,他们创造了一个名为 BAYC 持有人的新的利益相关者群体,从首次销售中获得了 200 万美元。
需要注意的是,PFP 项目和 Web3 游戏工作室销售的 NFT 不仅是虚拟商品,人们购买它们的预期是其价值会随时间增长。
这就是为什么 BAYC 所有者被视为 Yuga 生态系统中的一个独立利益相关者群体,因为发行公司对这些 NFT 所有者有责任。

在销售后的几个月里,BAYC 的价格显著上涨,到 8 月底已经达到了 66, 000 美元。
这意味着 BAYC 的市场价值可能高达 6.6 亿美元,如果我们假设 BAYC 市值和 Yuga Labs 的股权实体估值之间存在 1: 1 的转换率,那么 Yuga Labs 的估值也将达到约 6.6 亿美元。

以上 Machinations 图表的分析如下:
Yuga Labs 出售了 10, 000 个 BAYC,获得了 2 百万美元的资金。
在 4 个月内,BAYC 的价格从 200 美元上涨到了 66, 000 美元。
在第 4 个月,Yuga Labs 已经通过 BAYC 版税收入获得了 250 万美元。
接下来,让我们来分析一下 MAYC 的发行和销售。在 MAYC 推出之前,BAYC 的市值约为 6.6 亿美元,整个生态系统仅由 BAYC 持有者和四位创始人拥有的 Yuga Labs 构成。

此外,共有 20, 000 个 MAYC NFT 被创建,其中 10, 000 个出售给公众,另外 10, 000 个分配给 BAYC 持有者。这意味着 Yuga Labs 和 BAYC 各获得 MAYC 发行收益的 50 %。
与其他 PFP NFT 系列不同,BAYC 持有者可以免费领取未来的 Yuga NFT。这向 BAYC 持有者传达了一个明确的信息,即他们在 Yuga 生态系统中拥有至关重要的地位。

Yuga Labs 成功以每个 10, 000 美元的价格销售了 10, 000 个 MAYC NFT,赚取了 1, 000 万美元。赠送给 BAYC 持有者的 10, 000 个 MAYC NFT 在 MAYC 销售结束时理论上价值 1, 000 万美元。
在 MAYC 发行时,有一些担忧可能对其产生影响。首先,人们对 Yuga Labs 能否销售完所有 10 k MAYC NFT 存在不确定性。其次,人们担心销售新收藏品(MAYC)会从 BAYC 中削弱价值,由于竞争加剧导致 BAYC NFT 价格下降。
然而,尽管存在这些担忧,MAYC 的销售对 Yuga Labs 来说是一个巨大的成功,创造了 1000 万美元的收入,并为未来的 NFT 产品铺平了道路。

让我们分析一下上面的 Machinations 图表:
Yuga Labs 以 1 亿美元的价格出售了 1 万个 MAYC。
MAYC 的价格在 7 个月内从 1 万美元上涨到了 5.8 万美元。
到第七个月,Yuga Labs 通过 MAYC 产生了 2500 万美元的版税收入。
在 ApeCoin 推出前几周,BAYC 的交易价格高达 22 亿美元,而 MAYC 的交易价格则为 11 亿美元。Yuga 推出新的 NFT 集合,创造了巨大的新价值,吸引了资金充裕的后期加密风险投资者。
Yuga 在 a16z 的带领下以 45 亿美元的估值获得了惊人的 4.5 亿美元种子轮融资,这将在 ApeCoin 推出后几周后公开。如果我们不考虑 1: 1 的 NFT 市值和股权规则,而是采用种子轮估值,价值累积结构将如下所示。

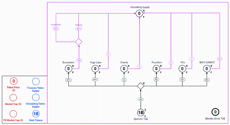
2022 年 3 月 ApeCoin 的推出是 Yuga 生态系统中的一件重要事件,并受到 NFT 社区的高度关注。Yuga Labs 在区块链领域取得了多个成功的推出,因此许多人都迫切期待着 ApeCoin 的推出,并希望它能够达到 Yuga Labs 设定的高标准。

初始代币分配的设计是将 47% 的代币分配给生态系统, 15% 分配给 Yuga Labs, 1% 分配给慈善事业, 8% 分配给创始人, 14% 分配给风险投资, 15% 分配给 BAYC 和 MAYC 持有人。
我们对于 Yuga 生态系统利益相关者的定义(Yuga Labs、BAYC、MAYC、VCs)在代币中分配了总共 52% 的代币。让我们看看这 52% 中的分配情况:

虽然前面提到的数字提供了一些思路,但并没有完全反映实际情况。需要注意的是,Yuga Labs 的风险投资者和创始人也对 Yuga Labs 有着根本的利益,这意味着他们间接地获得的代币比前面提到的数字要更多。因此,有必要进一步分析这些数字,以获得更准确的代币分配情况。

假设没有员工或顾问拥有 Yuga Labs 的任何所有权,并且我们也排除了 Larva Labs (CryptoPunks IP) 收购的潜在股权稀释。基于 4.5 亿美元的种子轮融资,看起来 Yuga Labs 创始人拥有公司的 89 %,而 Yuga Labs 的风险投资则拥有剩余的 11 %。当我们总计这些数字时,这意味着 Yuga Labs 创始人的代币分配为 41 %,Yuga Labs 风险投资的代币分配为 30 %。

由于$APE Coin 的分配方式与 MAYC 有很大不同,$APE Coin 的分配方式更倾向于 Yuga Labs 的股东,而非 BAYC 和 MAYC 的持有者。
我们的计算表明,Yuga Labs 及其股东获得了 71% 的配额,而 BAYC/MAYC 持有者仅获得了 29% 。这相当于 2.4: 1 的比率,高于 MAYC 分配的 1: 1 比率。因此,a16z 和 Yuga Labs 的创始人在获得更多的$APE Coin 分配的同时,牺牲了 BAYC 和 MAYC 的持有者。

值得注意的是,分配给 BAYC 和 MAYC 持有人的代币是可以立即使用的,而分配给 Yuga Labs、VC 和创始人的代币则需要经过 4 年的解禁期。

在 Otherdeeds 销售之前的几天,Bored Ape Yacht Club(BAYC)、Mutant Ape Yacht Club(MAYC)和$APE 代币的交易价格均创下历史新高。
BAYC 拥有惊人的约 40 亿美元的市值,MAYC 已达到约 20 亿美元,而$APE 代币的市值为 65 亿美元。Yuga Labs 在不到两年的时间里,成功将一万个没有任何实用性的猴子 JPEG 转化为一个价值数十亿美元的帝国!
值得注意的是,NFT 收藏品的市值是根据底价乘以流通供应量计算的,因此如果有人想一次性购买所有流通的 Yuga 生态系统资产,实际估值可能会低得多。

在总共发行的 100, 000 个 Otherdeeds 中,有 55, 000 个公开出售, 10, 000 个赠送给 BAYC, 20, 000 个赠送给 MAYC, 15, 000 个由 Yuga Labs 保留。
总体来看, 70 %的 Otherdeeds 分配给了 Yuga Labs。我们看到另一种情况,即 Yuga Labs 以过高的价格获取了 NFT 和$APE 代币持有者的资产。此外,MAYC 持有者在牺牲 BAYC 持有者的利益下得到了过多的分配,而$APE 持有者则没有获得任何 Otherdeeds 分配。

让我们分析一下:
Yuga Labs 以 3.1 亿美元的价格出售了 55, 000 个 Otherdeeds NFT。使用这 3.1 亿美元的购买力购买了 Otherdeeds NFT,但 Yuga Labs 承诺在一年内不触碰$APE 的收益。因此,Yuga 的 Otherdeeds 销售所获得的$APE 收益当前价值大约为 8000 万美元。
Otherdeeds 的价格在 7 个月内从 31, 000 美元跌至 2, 000 美元。
Yuga Labs 在第 7 个月时已经产生了 5600 万美元的 Otherdeeds 版税。
虽然我们之前说 APE 持有者没有获得任何 Otherdeeds 分配,但重要的是要注意,主要销售是使用$APE 进行的。但是,使用 APE 作为在拍卖中购买 Otherdeeds 资产的交易媒介并不一定会使$APE 获得价值或使其成为可持续的汇聚点。
只有 16, 000, 000 美元的$APE 被 Otherdeeds 购买者存入了$APE DAO 的金库,价值才会永久地累积到$APE 上。如果是这样的话,金库中持有的过剩$APE 将受到 APE 治理团队的集体投票,以决定如何利用它——因为它将保留在 APE DAO 的资产负债表上。

在这个假设的图表中,我们可以观察到几个事件正在发生。每个月, 500 万个 APE 代币通过预定的代币解锁和质押奖励进入流通。此外,我们可以看到每个月有 1, 000 个 APE 代币通过在 Yuga 的手机游戏中出售 Sewer Pass IAPs 被转移回到 $APE 储备库中(我们将很快讨论这个)。
随着更多代币在储备库中累积,$APE 的价值理论上会增加。然而,如果代币不是累积在金库中,而是被质押,这只会推迟不可避免的事情——Yuga Labs 出售他们自己的代币分配。

关于 Otherdeeds 的销售,需要注意的是购买者支付的$APE 直接进入了 Yuga Labs 的钱包,而不是进入 APE DAO 的金库。这意味着 Yuga Labs 完全掌控这些代币,可以随时出售它们并将收益分配给其股东。不过,Yuga Labs 承诺不会在一年内出售从 Otherdeeds 销售中获得的$APE 代币。
实际上,Yuga Labs 在某种程度上将$APE 代币锁定了一年,但他们很可能在一年结束时出售其中的一部分。这导致$APE 代币在一年内成为一种稀缺资源,但事实上,从 Otherdeeds 销售中获得的代币仍然在 Yuga Labs 的掌控之下。
在这个假想的图表中,我们演示了一个场景,即在 Yuga Labs 定期出售 500 万$APE 的情况下,从 Otherdeeds 销售中获得的收益只是暂时减缓了对$APE 的卖压。
在 Sewer Pass 推出之前,随着整个加密货币市场的下跌,Yuga 的资产价值也在下降。具体来说,Yuga 生态系统价值从 2022 年 5 月的 170 亿美元下降到 2023 年 1 月的 38 亿美元。

现在让我们来分析 Sewer Pass 发行的结构。

以下是 2023 年 3 月时,Yuga 生态系统的资本结构:
Yuga Labs: 拥有 NFT、游戏和其他资产
Bored Ape Yacht Club(BAYC):持有 Sewer Pass NFT
Mutant Ape Yacht Club(MAYC):持有 Sewer Pass NFT
APE DAO: 拥有 APE 代币和 Otherdeeds NFT,由 APE 代币持有者控制
其中,Sewer Pass NFT 被认为是连接 BAYC 和 MAYC 社区与 Yuga Labs 的通道。不过,由于 Yuga Labs 自身未持有 Sewer Pass NFT,因此该 NFT 集合的价值并未计入 Yuga Labs 的总资产中。同时,虽然游戏内的微交易可以使用 APE 代币进行购买,但与 Sewer Pass NFT 相比,其收益规模微不足道。

表格显示了 Yuga Labs、BAYC 和 MAYC 从发行和销售 Yuga NFT 和代币中所获得的收入。尽管 BAYC 和 MAYC 持有人的收入似乎更高,分别为 13 亿美元和 5.72 亿美元,但 Yuga Labs 的收入为 4.12 亿美元,不包括其储备中持有的代币和 NFT。值得注意的是,Yuga Labs 在其储备中持有 20 亿美元的$APE Coin。

版税已经成为 NFT 项目的一个重要收入来源,尽管其可行性受到正在进行的 NFT 市场竞争的挑战。
Yuga Labs 为 BAYC 和 MAYC 征收 2.5% 的费用,而他们为 Otherdeeds 和 Sewer Passes 收费 5% 。值得注意的是,所有赚取的版税都流向 Yuga Labs,没有分配给 Yuga 生态系统中的其他利益相关者。因此,Yuga Labs 已经从版税累计获得了 1.82 亿美元的收入。

相较于主销售而言,版税收益要少得多。正如我们先前所认为的,主销售是一种更优秀的知识产权变现机制。然而,版税可以作为一种补充收入流,提供额外的收入来源。

在处理多个持有人时,最大的挑战之一就是利益的不一致。由于缺乏法律或预定的智能合约来规定谁有权获得什么,每个持有人都可能努力最大化他们的短期收益。在某个时候,多个利益相关者之间可能会发生内部冲突,因为每个人都试图将价值归集到他们的资产中。
为了避免这种情况发生,Yuga Labs 必须负责管理多方利益相关者,在构建新发行和创建新的收入渠道时以相对公平的方式管理利益相关者。一个良好设计的结构应该旨在最大化所有利益相关者之间的协作,并尽量减少利益不一致的情况。
思考:
假设 Yuga 明天推出一个新系列,公司将如何将该系列分配给其利益相关者?
如果 Sewer Pass 持有人不接收任何空投,则 Sewer Pass 具有什么价值或效用?为什么任何人会继续持有他们的 Sewer Pass?为什么他们不会出售它?这个问题也适用于 Otherdeeds。
游戏/元宇宙收益的百分比将分享给 Yuga 的利益相关者?BAYC/MAYC 持有者将不会从游戏收益中获得任何股份吗?
如果游戏收益只分配给$APE 和 Otherdeeds 持有者,那么分配将是多少? 50/50 ? 80/20 ?分配将基于最近的市场价格还是主要销售价格?
让我们从散户投资者的角度来考虑这个问题。如果有人想要投资于 Yuga 生态系统,他应该买哪种资产呢?
这个问题非常重要,因为每种资产都提供了不同的收入渠道,让投资者可以在 Yuga 生态系统中获取收益。如果 Yuga 在未来表现良好,但投资者购买的资产与其他 Yuga 资产相比表现不佳,这对投资者来说将是非常失望的。
购买 BAYC 和 MAYC 有一个令人信服的价值主张。通过拥有这些资产,投资者可以获得每次新的 Yuga NFT 或代币发行的一定比例奖励。即使 Yuga 有时会给 BAYC 和 MAYC 持有者分配较少的奖励,他们仍然可以从发行中获得一定的比例。
如果您相信 Yuga 未来的 NFT 和代币收藏将会有价值,那么 BAYC 或 MAYC 就是要购买的资产。但是,您将不会获得 Yuga 的版税收益。购买这些资产所需的最低资本相对较高,因为 BAYC 和 MAYC 的地板价分别为 110, 000 美元和 20, 000 美元以上。

$APE 币则提供了不同的价值主张。目前,$APE 提供了模糊而肤浅的“赋能”,其中没有解释 Yuga 生态系统如何使$APE 积累收益。虽然用$APE 购买 Otherdeeds 提供了临时的价值,但这只是推迟了不可避免的结果。一旦$APE 代币持有人意识到从 Yuga 生态系统创造的价值不会积累到$APE,他们就没有理由不卖掉它。
使用$APE 进行游戏内微交易是更清晰的实用性(假设收益进入$APE DAO 的金库)。我们可能会在 Yuga 的游戏/元宇宙中看到更多的$APE 赋能。然而,Yuga 尚未宣布现有资产的实用性。延迟这一宣布实际上是他们明智的做法,因为这会导致资产持有人之间更多的猜测和期待。
这就意味着,如果不能兑现承诺,就有可能引起资产持有人的不满。即使 Yuga 开发出了出色的知识产权、游戏或元宇宙,如果 BAYC 持有人或 Yuga Labs 从中获得的收益相对于$APE 或 Otherdeed 持有人更多,那么这些持有人就会感到不满。
价值积累结构是 Web3 世界中一个具有挑战性的话题。项目发行的每一组 NFT 或代币都成为项目 Web3 资本结构的一项负债。为确保所有利益相关者保持一致并有效地合作,项目需要有一个精心设计的价值积累结构。
如果你是一名投资者,彻底进行尽职调查以充分了解你将面临的收益和价值渠道是非常重要的。当你在选择资产时犯了错误,即使你在投资的项目和团队方面做出了正确的决定,也可能感到非常失望。
简而言之,良好结构的价值积累模型对 Web3 项目的成功至关重要,投资者应花时间全面了解他们正在投资的资产,以避免以后的失望。
原文链接