Time:2023-02-28 Click:225
关注 StarkNet 动向的用户可能时不时就会刷到些相当酷炫的名字(比如 Kakarot、Shenlong 等等),或是些相当吸睛的 meme 图片(如下图)。如果你不了解《龙珠》这部动漫,难免会对这些“奇奇怪怪”的东西感到困惑。

为了帮助用户更好地理解这些名词究竟指的是什么,StarkNet 开发者 abdel.stark 近日对该生态上借用《龙珠》命名的项目们做了一个简单梳理,具体情况如下:
Kakarot 中文译名为卡卡罗特,更为国内二次元所熟知的名字则是“孙悟空”,这是日本经典动漫《龙珠》及其衍生作品中的男主角。卡卡罗特是来自贝吉塔行星的赛亚人,幼时以“下级战士”之身份被送往地球,并被武道家孙悟饭收养,因失控变为巨猿将孙悟饭踩死后独自生活在深山,后因结识布尔玛从而踏上寻找龙珠之旅,其梦想是不断变强,为追求力量而刻苦修行。

在 StarkNet 内,Kakarot 指的是一个基于 Cairo 语言编写的 ZK EVM,其本身并不是一个网络,而是一套智能合约,可以被理解为一个 EVM 字节码的解释器。Kakarot 可以部署在 StarkNet 上,并支持所有的 142 个 EVM 字节码,因此 Kakarot 可用于在 StarkNet 上运行以太坊的智能合约。

根据 Kakarot 现已披露的信息,其开发团队一直在强调 9000 这个数字,虽未明确该数字的意义(总不会是战力吧),或许指的是利用 Kakarot 可实现的 TPS 水平。
官推:https://twitter.com/KakarotZkEvm
官网:https://www.kakarot.org/
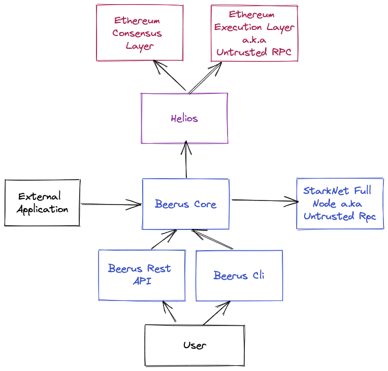
Beerus 的中文译名为比鲁斯,登场于剧场版《龙珠 Z:神与神》、剧场版《龙珠 Z:复活的 F》及动画/漫画《龙珠超》中。Beerus 在《龙珠》中的设定是是第 7 宇宙的破坏神,数十年间一直保持沉睡,当要破坏星球的时候就会觉醒,觉醒期间会有一些星球遭殃。Beerus 形象原型是《龙珠》作者鸟山明养的猫,种名为科尼斯雷克斯猫,并结合埃及神明阿努比斯的服饰(赛诺同款)。

在 StarkNet 内,Beerus 是一个无需信任的 StarkNet 轻客户端。Beerus 基于 Rust 语言所编写,其作用是为用户提供一个简单易用的渠道来查询 StarkNet 状态并与合约交互。
根据开发团队披露,Beerus 在设计上参考了 a16z Crypto 所推出的以太坊轻客户端 Helios。

Github 链接:https://github.com/keep-starknet-strange/beerus
Shenlong 的中文译名为神龙(好像说了句废话……)。在《龙珠》的设定中,传说世界上散落着 7 颗龙珠,各有 1 至 7 颗不等的五角星标记,集齐 7 颗龙珠念出咒语,就能召唤神龙,并能向其许一个愿望。虽然有些愿望是神龙无法实现的,例如超出自己能力范围的事、违背自然规律的事,但是它却可以令死者复活,甚至令毁灭的行星得以重生。

在 StarkNet 内,Shenlong 则是一个从 Cario 生成 LLVM IR 的工具。Shenlong 系基于 Rust 编写,可以理解为一个 Sierra 到 LLVM 的编译器。

Github 链接:https://github.com/keep-starknet-strange/shenlong
Kaioshin 的中文译名为界王神。在《龙珠》的设定中,界王神居住在界王神界,地位与破坏神相等,仅次于全王和大神官。同一宇宙内,破坏神与界王神是组合存在,共同维持宇宙毁灭与创造的平衡。一旦其中一方死亡,另一方也会死。因此决不允许破坏神无故杀死任何宇宙的界王神。

而在 StarkNet 内,Kaioshin 是一个基于 Substrate 框架(就是波卡的那个),利用 Rust 语言构建的排序器(Sequencer)。Kaioshin 于本月刚刚发布,关于其具体的演示程序,可以参看 abdel.stark 的介绍推文。

Github 链接:https://github.com/keep-starknet-strange/kaioshin
至此,StarkNet 上借用了《龙珠》概念的项目暂时只有上述四个,但不排除未来会有更多类似项目涌现。对于想要在 StarkNet 上进行构建的项目们来说,或许也得想想取个啥名字,才能在《龙珠》宇宙显得更“合群”。