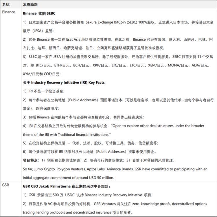
Time:2022-12-08 Click:290

美国时间 11/28 ,加密货币借贷、理财机构 BlockFi 正式向新泽西地区破产法院提起自诉,申请破产重组。BlockFi 的债权人超过 10 万,整体债务规模在 10 亿到 100 亿美元之间,其中 FTX 便是 BlockFi 的第二大债权人,债权规模达 2.75 亿美元,这笔循环信贷来源于今年 BlockFi 因 3 AC 破产牵连受到挤兑危机,当时如日中天的 FTX 向 BlockFi 伸出了橄榄枝提供了一笔 2.75 亿美元的信贷,帮助 BlockFi 短时度过了危机。然而成也 FTX 败也 FTX,在与 FTX 深度绑定后,BlockFi 也向 FTX/Alameda 提供了 6.8 亿美元的加密贷款,在 FTX 破产后最终这笔钱也没有追回。这家在一年前刚以 48 亿美元估值完成 5 亿美元融资的加密机构也成为了当前受 FTX 影响牵连最重的一家机构之一。第二家受牵连严重的机构 Genesis 当前也岌岌可危,Genesis 最新披露的债务总额目前达到了 18 亿美元并且该数字还在不断增长,这也会持续成为币圈市场转向的阻碍。
反观美股,本周美股在周三和周五因大小非农数据的释出和鲍威尔的发言行情波动剧烈,周三市场更是涨幅明显,标普大涨 3.09% ,大阳线破开多个压力创出短期新高,并在底部构建成一条上升支撑位;纳指涨势更好,当天涨了 4.41% ,并且再次将纳指带到了矩形整理的上方;首先周三公布的小非农 ADP 远低于预期, 11 月私营部门增加就业岗位 12.7 万个,比 10 月份大幅减少,萎缩将近一半。同时 11 月的 ADP 也远远低于预期值 19 万个,从行业分布来看,岗位减少的行业不少,包括制造业、商业服务、金融活动和信息服务。但小非农的利好仅仅在大盘上维持了几分钟,后来市场就采取了防守的下跌走势,直到美国时间下午 1 点鲍威尔在布鲁金斯学会活动上讲话,市场才大幅拉升喜迎救星。本次的讲话也是 12 月份议息会议之前美联储官员能公开发表言论的最后时间,这次说完美联储官员就进入了噤声期。在这天之前,市场对 12 月份加息 50 个基点并没有十足的把握,因此市场十分关注本次讲话。鲍威尔提到两点,一是最快 12 月份就会放缓加息步伐,他认为已经在足够严格的政策上取得了实质性的进展。第二点是利率峰值水平仍然会存在比较大的不确定性,也就是说目前市场预测的 5.25% 最高利率也不一定。所以鲍威尔今天的讲话基本是重申了最近一次议息会议的温水煮青蛙模式的观点,并明确会在 12 月份就开始缩减加息步伐,因此市场得到拉升。直到本月 14 日议息会议前将不会再有联储官员出来讲话,这段时间会成为多空博弈的时期。
本周五公布的非农数据超预期,预期是 20 万实际值 26.3 万,同时平均工资上涨 5.1% 也是大超预期,就业形势向好,因此周五的市场在大非农的影响下有气无力。然而本周三小非农和本周五的大非农数却出现了矛盾,这其实是一个正常现象,ADP 是私营企业自动数据公司调查统计的,而非农数据是由政府统计的,原则上说非农更为权威一些,如果两者的利好利空方向不一致,那么在货币政策上应该是更看重今天的非农。但鲍威尔已对本月加息定调,大非农的利空更多是对未来利率峰值会产生影响。

宏观层面来看,市场面临 12 月份加息的考验,预计 50 个 bp 板上钉钉,但是后续联储官员的发言相对重要,要当心市场解读为利好落地的情况。
BTC 和 ETH 整体反弹依旧有限,BTC 受制于 17000 U 的整数关口,ETH 则受制于前期的大阴线,暂时难以突破。


两年期美债下跌至 4.28

纳斯达克依旧无法突破 120 日线

1、Ahr 999 : 0.29 ,可以做定投

2、MVRV: 0.8395 ,性价比同 Ahr 999

BTC 地址数:持币 1000 以上地址数下降

ETH 持币地址数:所有地址数均在上行

月度回顾
Messari 数据, 2022 年 11 月加密 VC 公开的投资项目共 65 个,较 2022 年 10 月的 71 个项目环比下降 9% ( 2022 年 10 月共 71 个项目),而较 2021 年 11 月的 143 个项目同比下降 55%
11 月已披露的融资总金额为 8.4 亿美元,较 2022 年 10 约的 8.5 亿美元环比下降 1% ,较 2021 年 11 月的 52.5 亿美元同比下降 84% ;
2 )机构近况


本周 NFT 市场总市值同比上升 0.65% ,总交易额同比下降 12.68% 。本周 NFT 总交易量相比上周有所下降,因此也能看出市场在还在 从 FTX 的事件中正在恢复的阶段。
本周 NFT 市场的持有者/交易者活跃度相比上周有了一定程度上涨,买家相比上周上升 5.11% ,卖家同比上升 4.82% ,持有者则上升 了 0.35% 。总体来看,NFT 价格逐步回到正轨,市场也从之前的冰点逐渐反弹,本周整体的市场活跃有所上升。

本周市场交易量排名前三的 NFT 分别为 BAYC、MAYC、OHTERDEED。值得一提的是 CLONE X 的交易量本周有明显提升,已经跃居第四位。BAYC 的地板价目前保持在 67-68 ETH 的区间。

2 )动态聚焦:

保时捷 911-NFT
保时捷宣布计划于 2023 年 1 月发布基于保时捷经典跑车 的 7, 500 件 NFT 系列, 并以其知名车型 911 为主题。NFT 白名单将于 12 月 20 日至 2023 年 1 月 6 日开放注册,铸造日期为 2023 年 1 月,将分四批次开放铸造。保时捷在发布新闻当天在 Discord 频道就激增了 13, 000 名活跃用户。
保时捷重视社区共创,项目的核心是社区。目标是让保时捷爱好者一起参与到公司的未来发展上。“如果一个项目想要成功,就需要将人们聚集在一起” — 保时捷品牌管理总监。
PHASE 1: 7500 NFT 上架
持有者将被邀请参加关于未来 NFT 设计可能是什么样子的(设计头脑风暴)。
PHASE 2: 道路,材质,车主的生活方式来做选择和设计
团队协作创作:保时捷希望 nft 持有者在购买后通过车的性能,路线,生活方式等方面为保时捷数字代币提供设计思路。这些路线反映了公司品牌标识的特征,并将修改 NFT 本身的整体设计。
PHASE 3: 让 nft 持有者参与未来设计 & 附加线下权益
“我们想与你们接触并共同创作。这就是目标。我期待着在未来与持有人进行第一次共创会议。我们可以在未来测试艺术家的设计,并将你们与艺术家和我们整个团队聚集在一起。”

KEY 3.id
DID 应用 KEY 3.id 推出了与蓝筹 NFT 绑定的.bayc 数字身份(DID),并向所有无聊猿(BAYC)NFT 持有者开放 mint。BAYC NFT 持有者可以在 KEY 3.id 免费认领对应编号的 DID,例如 0000.bayc。.bayc 与无聊猿 NFT 一对一绑定,总量也为 10, 000 个。


3 )重点项目
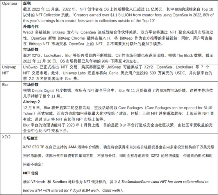
Uniswap Labs 将推出 NFT 聚合交易平台,
该平台将聚合 OpenSea、X2Y2、LooksRare、sudoswap、Larva Labs、Foundation 和 NFT 20 上的 NFT 订单。并开通跨市场交易
与其他 NFT 聚合交易平台相比,可节省高达 15% 的 Gas 成本。
此外,Uniswap Labs 因为在今年 6 月已经收购 NFT 平台 Genie, Uniswap 还将向 Genie 历史用户空投约 500 万美元的 USDC,并向该平台的前 2.2 万名使用者返还 Gas 费。

Uniswap Labs 如此布局的原因 :
a. 去中心化交易所 dex 用户增长缓慢,希望以此为接口把更多的 NFT 用户转化为 DeFi 的链上用户。
b. Uniswap 作为 DeFi 里最大的用户流量入口,结合上 Sudoswap 的交易聚合功能,理论上是有与 Opensea 直面竞争的能力的。(但是 uniswap 目前在 NFT 行业的资源深度目前还无法与传统 NFT 平台相提并论)。
c. Uniswap Labs 作为一个软件开发公司,无法从 Uniswap 的主运营中获得额外的现金流收入,NFT 领域的以 Opensea 为代表的强现金流收入商业模式对 Uniswap Labs 团队吸引力很大。
对未来 NFT 以及 DeFi 发展的影响和展望:
NFT 本身相比与 defi 对于用户更好理解,上手门槛较低,DeFi 作为门槛较高的金融 投资板块,直接吸引外部用户的难度极高。所以说如何利用 nft 市场的玩家,并他们转化为 defi 的用户也是 uniswap 的重要发展指标。
NFT 流动性差虽然是大家一直所诟病的一个问题,但是 NFT 的流动性市场在未来仍然拥有非常大的发展空间,尽早的布局总体来讲是非常好的战略策略。
2. GameFi 链游
本周项目—The Beacon



缺点:
思考:
未来成熟的 gamefi 模式,需要对传统的游戏用户有着高吸引力,从而才能建立项目方好好做游戏,赚手续费的方式、打金用户认真打道具售卖、消费用户花钱享受游戏的闭环
简介:Treasure DAO 孵化的一款像素类游戏。Treasure DAO 可以理解为“Web3的任天堂“,旗下多款游戏均以$magic 作为生态代币
游戏模式:The Beacon 共有三种模式:单人 PvE、多人 PvE(尚在开发)、以及房屋系统
单人模式:玩家将独自进入地牢战斗,努力保持不死,最后通关,通关后将获得 NFT、宝箱作为奖励。
房屋系统:玩家可以收集各种房屋装饰来个性化定制房子。一开始创建角色时,系统会自动生成一间空白屋子,只有通过不断地玩游戏才能获得更多的家具饰品,最后玩家可以展示并与朋友分享你的小屋。
角色分类:
免费角色:玩家不需要花费任何资金便能参与游戏体验。
付费角色:玩家可以选择花费一定金额去 Mint 一名付费角色( 40 美金左右),付费角色会附带一套初始角色皮肤、房屋装饰和一些小福利。付费角色通关后能获得更多的饰品。
赐福角色:需要白名单获得权限,具体内容未知
$magic 代币
已上 OKX,但主要流动性在 SushiSwap,即将要上 Coinbase;
得益于近期 The Beacon 游戏热度,Magic 代币近日大涨近 130% ,投资者应注意风险,警惕上方压力位 0.71 一线所带来的抛售压力
总结:
目前社区热度较高,链上日活已经达到了两万,参考专业游戏测评师https://twitter.com/leansmith 001/status/1599039117522001921 的结论,其中爆火的原因可能有如下几个:
门槛低:一开始不需要你一定要花钱,可以用免费角色体验,也可以获得道具(差别只是不能出售),对比很多链游没有买 NFT 就不能玩,自然用户的转化率更高。如果想付费玩,单个角色 40 U 的成本,也还算能够接受。
游戏的类型——肉鸽玩法(rougelike):随机性较大,保持了游戏每天的新鲜感。同时游戏时长控制在 3 分钟左右,不会太占用时间。
盲盒玩法:符合用户赌性,看到别人开出金色道具总是想自己也能有这运气。如果你开到高品质的道具,在群里发出来也会引起大家的围观,成就感满满。
道具 NFT 流通性:打到是可以在市场上卖出去的,用户有一定收益
传播的力量:为什么会在各个群展开讨论?因为每天酒馆的答案、通关的视频,都是新内容,大家都会自发地寻找和传播。这个过程也相当于跟群友之间互动了,提供了一定的情绪价值
游戏本身的难度控制:新手玩家能拿到奖励(二层出口,难度超低)、大神玩家可以拿更多(三层的挑战机制)
目前的 NFT 还未找到消耗场景,收益在不断降低
引发热度的第二天,社区开始吐槽游戏卡顿严重,目前来看也是Web3项目的大问题,基本功的修炼太差
可能存在中间部分采用脚本作弊打金的情况
3. Infrastructure & Web3 基础设施
1 )市场概况-TVL
截止 12 月 4 日,以美元计价各公链整体锁仓量(包含 Staking)跟随市场小幅反弹,较上周的近 48.7 B 回升至 49.19 B,变动不大。


各大公链 TVL 排名变动不大,除 BSC 和 Cronos 外,均出现不同程度的上涨。其中 Arbitrum 得益于 GameFi&NFT 项目 TreasureDAO 上线新游戏 The Beacon 带来一定人气(代币 MAGIC 周内涨幅近 100% );此外,GMX 价格本周继续表现强势,涨幅超 20% 。
2 )市场概况——稳定币供应量
截止 12 月 3 日,前四大稳定币(USDT、USDC、BUSD、DAI)合计供应量约 1365.23 亿,较一周前的 1375.18 亿继续减少约 9.95 亿(-0.7% )。稳定币供应量已出现连续三周下跌,资金呈现持续流出趋势。

本周三大法币稳定币持续共同下跌。其中 USDT 的供应量连续 4 周持续下跌,本周小幅下跌约 0.65 亿枚,下跌趋势有放缓迹象;USDC 出现较大幅度流出,本周供应量减少约 8 亿枚,美国市场资金持续流出;BUSD 供应量连续两周下跌,本周减少 6 亿枚。
自 FTX 事件后,近期稳定币数据持续下滑,资金流出迹象未见改善,在缺少增量资金,仅靠存量资金博弈的情况下,预计反弹难以持续,后市将维持震荡。
3 )市场概况——Ankr 黑客事件
熊市期间黑客事件频发,本周再度发生一起黑客攻击事件。
流动性质押服务 Ankr Staking 遭遇黑客攻击,CZ 发布的 Twitter 称,初步分析为 Ankr Staking 所部署的智能合约私钥遭到泄露,黑客由此掌握了铸造代币的函数调用权限。

12 月 2 日,有链上数据监控显示 Ankr Staking: aBNBc Token 合约疑似遭到攻击,流动性质押代币 aBNBc 出现天量增发(Ankr BNB Reward Bearing Certificate 是用户在 Ankr Staking 提供流动性质押的证明,底层 BNB Staking 未受影响),并在 DEX 上抛售换取 BNB 和 USDC,导致流动性池被抽干,aBNBc 价格近乎归零。

黑客共获利 5000 枚 BNB(约 150 万美元)和 405 万 USDC,随后将 900 枚 BNB 转入 Tornado Cash,将 USDC 跨链到以太坊并兑换为 ETH。有超过 50 个地址被标记为 Ankr Exploiter。
黑客攻击发生后,有套利者( 0 x 8 d 11 F 5 b 4 D 351396 CE 41813 DCE 5 A 32962 AA 48 e 217 )通过 DeFi 协议 Helio Protocol 套利获利近 1500 万美元。Helio Protocol 是一个基于 BNB 超额抵押产生稳定币 HAY 的借贷协议(类似 MakerDAO)。
套利者在攻击发生时,利用 10 个 BNB(成本约 3000 美元)在 PancakeSwap 上兑换了 18 万枚 aBNBc。

套利者在多次尝试后(由此来看该账户似乎并非黑客本人),在 Helio Protocol 抵押 aBNBc 借款 1644 万枚稳定币 HAY,并将其全部兑换为约 1500 万枚 BUSD,随后将这些 BUSD 通过中间地址全部转入 Binance。

套利者获利主要由于 Helio Protocol 的预言机喂价机制存在较大延迟,未能及时更新 aBNBc 的价格;此外,在黑客事件发生后,项目方对此也反应较为迟钝,暴露了风控问题。

本次事件中,黑客获利超 500 万美元,套利者获利约 1500 万美元,转入 Binance 的部分均已被冻结。Ankr 官方 Twitter 表示,由此产生的坏账将由 Ankr 覆盖,超额增发的 HAY 将被回购以促使其回锚;此外,Ankr 还将赔偿事件发生前 BNB-aBNBc LP 的所有损失。

4 )基础设施新闻——Fleek

本月 Fleek 宣布完成了 2500 万美元的 A 轮融资,由 polychain 领投。Fleek 是一个主要用于开发托管网站、存储和交付文件以及 Dweb 服务的应用程序,可实现在 IPFS 上快速构建网站、应用。
去中心化是Web3极重要的叙事,但讽刺的是Web3最底层的基础设施还没有完成去中心化。大部分的基础设施依然托管和存储在web2的中心化基础设施之上,核心原因是去中心化存储方案本身的不成熟,尤其是繁琐复杂的操作,将大量普通用户拒之门外。Fleek 的解决方案是,通过低代码的实现“Dweb”,从而能够极大程度的减少摩擦,让用户可以 0 学习成本的,将自己的文件存储到 IPFS、filecoin 等协议中。另外,Fleek 目前正打算把 Network 放在分布式的 CDN 上,实现更加纯粹的去中心化。
另外 Fleek 所提供的前端托管方案也是极具吸引力的。目前所用到的去中心化应用平台如 Mirror、Opensea,其前端依然存在宕机或者崩盘的风险,当这件事情发生的时候,专业的程序员,在前端宕机后依然能够进行操作,但普通用户却会被拒之门外。Fleek 通过简化前端的开发成本,让小白也能够轻松的通过其产品与协议进行交互,降低用户使用门槛,才会是更多Web2用户进入Web3的基础。
团队新闻
JZL Garden 上周规划了 2023 年度 NFT 发行的排期规划,未来计划在 2023 年每个月孵化 1-2 个 NFT 项目,所有项目的发展我们也会及时在 Garden 的社区更新.此外,JZL Garden 将在本周四( 12 月 8 日)上线 Garden 项目首个 NFT 系列“Dandelion”到 Upstairs NFT,发行总量 1000 个。本周将持续在媒体矩阵发布相关信息,敬请大家关注。
团队介绍
JZL Capital 是一家注册于海外,专注区块链生态研究与投资的专业机构。创始人从业经验丰富,曾经担任过多家海外上市公司 CEO 和执行董事,并主导参与过 eToro 的全球投资。
团队成员分别来自芝加哥大学、哥伦比亚大学、华盛顿大学、卡耐基梅隆大学、伊利诺伊大学香槟分校和南洋理工大学等顶尖院校,并曾服务于摩根士丹利、巴克莱银行、安永、毕马威、海航集团、美国银行等国际知名企业。