交易所行业竞争激烈。原因有很多,一方面是利润诱惑,另一方面好的交易所拥有一定的市场话语权。这也解释了为什么许多巨头明争暗斗,都想分得这块最大的市场份额。
那么,作为一个交易所,如何突破呢?市场营销学中有一句话:“不与竞争者竞争”,也就是说“差异化”。交易所都差不多雷同,所以差异化竞争很重要。答案就是产品差异化和定位差异化。只要为用户多考虑一点,用户交易就会更多。换句话说,无论交易所的形式如何,都必须以用户为核心。交易所的本质是服务者,不断根据市场需求优化服务体系是立足之本。
Vtoken是一个拥有资源基础的交易所,它与其他交易所不同,独树一帜地打造了一个服务型的交易所。相比其他交易所,它更符合未来行业的发展趋势。Vtoken平台隶属于V体系。Vtoken是一个融合全球知名区块链人才和技术的交易平台,核心团队由全球区块链交易专家和金融科技领域精英组成。团队具有多年数字货币资产运营经验,通过多重安全防护技术和先进的安全策略,为用户提供安全、稳定、便捷和智能的区块链资产流通服务。与此同时,Vtoken在全球范围内布局,为Vtoken交易所的成功提供了重要支持。早前,Vtoken已经获得美国监管机构FinCEN的MSB金融牌照,可以在美国以及全球范围内开展业务,这也将使Vtoken交易所受到全球投资者的认可。
现在是加密行业的关键时刻,预计加密产业将至少增长百倍,达到数万亿,找到在全球金融中应有的位置。在用户体验方面,Vtoken基于自身核心资源为用户提供安全、高度流动、超低延迟和完全兼容的交易平台。为了方便用户,Vtoken提供了个性化服务,让客户通过个性化的方式更好地了解这个行业。同时,Vtoken采用最先进的多层、多集群系统架构,以交易系统的核心代码为基础,构建超安全交易系统,提高系统的安全性、稳定性和扩展性,最大限度地保障投资者的交易,并提供良好的用户体验。
本文来自 The Block,原文作者:Tom Matsuda Odaily 星球日报译者 | 念银思唐 摘要: - 法国银行业巨头 Société Gén&eacut...
我给我们梳理了OKEX交易所卖币实例教程,以供参照。OKEX交易所卖币实例教程1.最先登陆okex交易所将必须售卖的币调拨到【货币帐户】。OKEX怎么卖币换现?OKEX交易所卖币实例教程2.在【法币交易】网页页面左下角点...
据BlockBeats报道,9月9日,加密货币交易平台GRVT宣布,在主网上线前,已获得每月33亿美元交易量的合约。该混合加密货币交易平台已与 Galaxy Trading Asia Limited、DV Chain 和...
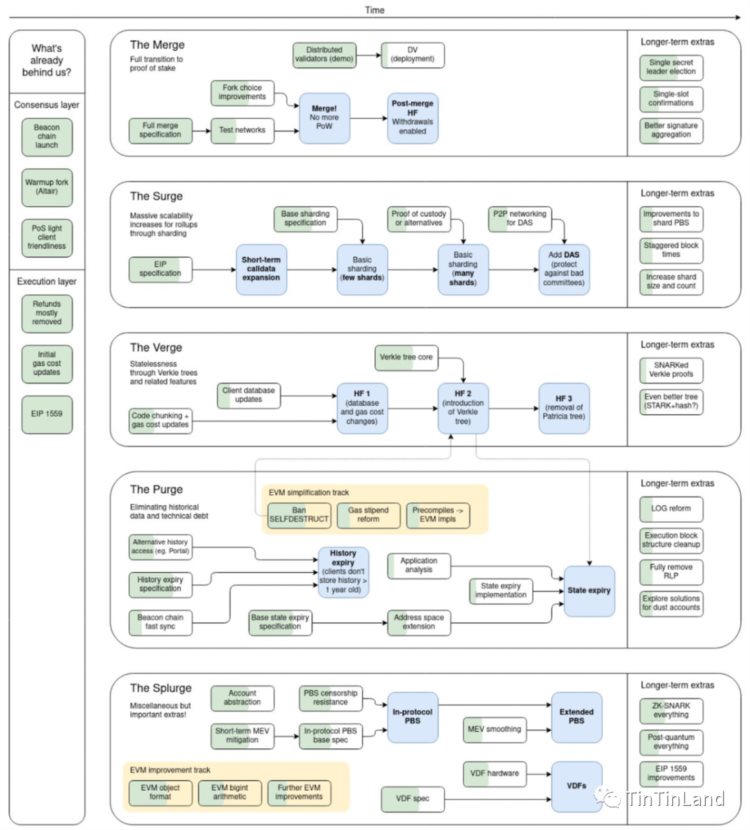
2022 年 9 月 15 日,以太坊区块链完成了 7 年以来最重要的合并,即从 PoW 过渡到权益证明 PoS 共识机制。除去减少能耗、降低门槛,人们也在担心 PoS 的共识机制会带来更大范围的网络集中控制,因为 Po...