元宇宙非小号金色财经交流群社区官网

EXUU币怎么样?EXUU币今天价格走势如何?

浏览:218|时间:2024-02-01 21:10:57

EXUU是一个专门为资产通证化和股权交易而开发的加密数字货币,其定位与功能具有独特性,应用场景明确而广泛。首先,以太金服将作为E GLOBAL数字资产多链钱包(E wallet)、E GLOBAL社区,以及整个E GLOBAL生态系统的通用货币,可直接用于交易自生态内的一切通证化资产。

今天 价格 EXUU 走势

  • UUEX平台交易手续费是多少?UUEX交易所官网资费说明

    UUEX平台交易手续费是多少?UUEX交易所官网资费说明

    2022-06-23 18:20:25

    UUEX是一家成立于新加坡的加密货币交易所。公司已取得新加坡政府MAS颁发的MPI牌照。公司立足亚太,辐射全球。UUEX交易所是专为数字爱好者而创建的,为用户提供安全便捷的数字货币交易,旨在打造一个世界级的、安全的、多样...

  • UUEX数字货币交易所APP打造国际安全交易平台

    UUEX数字货币交易所APP打造国际安全交易平台

    2022-06-23 18:16:17

    当今社会,数字货币已变成国际性时尚潮流,数字财产迅猛发展,数字货币交易所的市场竞争日趋强烈,伴随数字经济发展的国际化,数字货币可能被更多的人所认知和接纳,逐渐渗透到到我们的日常日常生活,为日常生活产生更多的便捷。UUEX...

  • Nexus Labs And Aligned Layer Collaborate On ZK Verification Layer

    Nexus Labs And Aligned Layer Collaborate On ZK Verification Layer

    2024-09-25 12:10:05

    According to Foresight News, Nexus Labs, a company focused on verifiable computing through cryptography and ze...

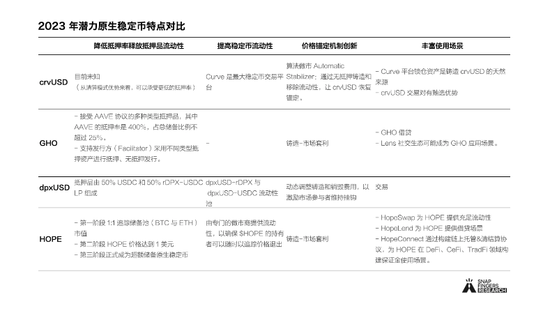
  • 多角度对比分析四个潜力原生稳定币:GHO、crvUSD、dpxUSD、HOPE

    多角度对比分析四个潜力原生稳定币:GHO、crvUSD、dpxUSD、HOPE

    2023-04-19 16:35:04

    稳定币的需求主要来自于以下两个问题的解决:虚拟资产的价值锚定问题:起初虚拟资产价值波动较大,难以稳定,这给加密货币市场带来了不确定性和风险。稳定币通过锚定一种稳定的资产,如美元或黄金,来稳定其价值,从而解决了这个问题。监...

本站分享的区块链、Web3.0元宇宙、NFT、数字藏品最新消息等相关数藏知识快讯NFR资讯新闻,与金色财经非小号巴比特星球前线Btc中国官网无关,本站资讯观点不作为投资依据,市场有风险,投资需谨慎!不提供社区论坛BBS微博微信交流群等相关币圈信息发布!
本站内容来源于互联网,如存在侵权及违规内容投诉邮箱( zztaobao@vip.qq.com )